HOME   LIST
‹–   –›

Flux Rope in 2023

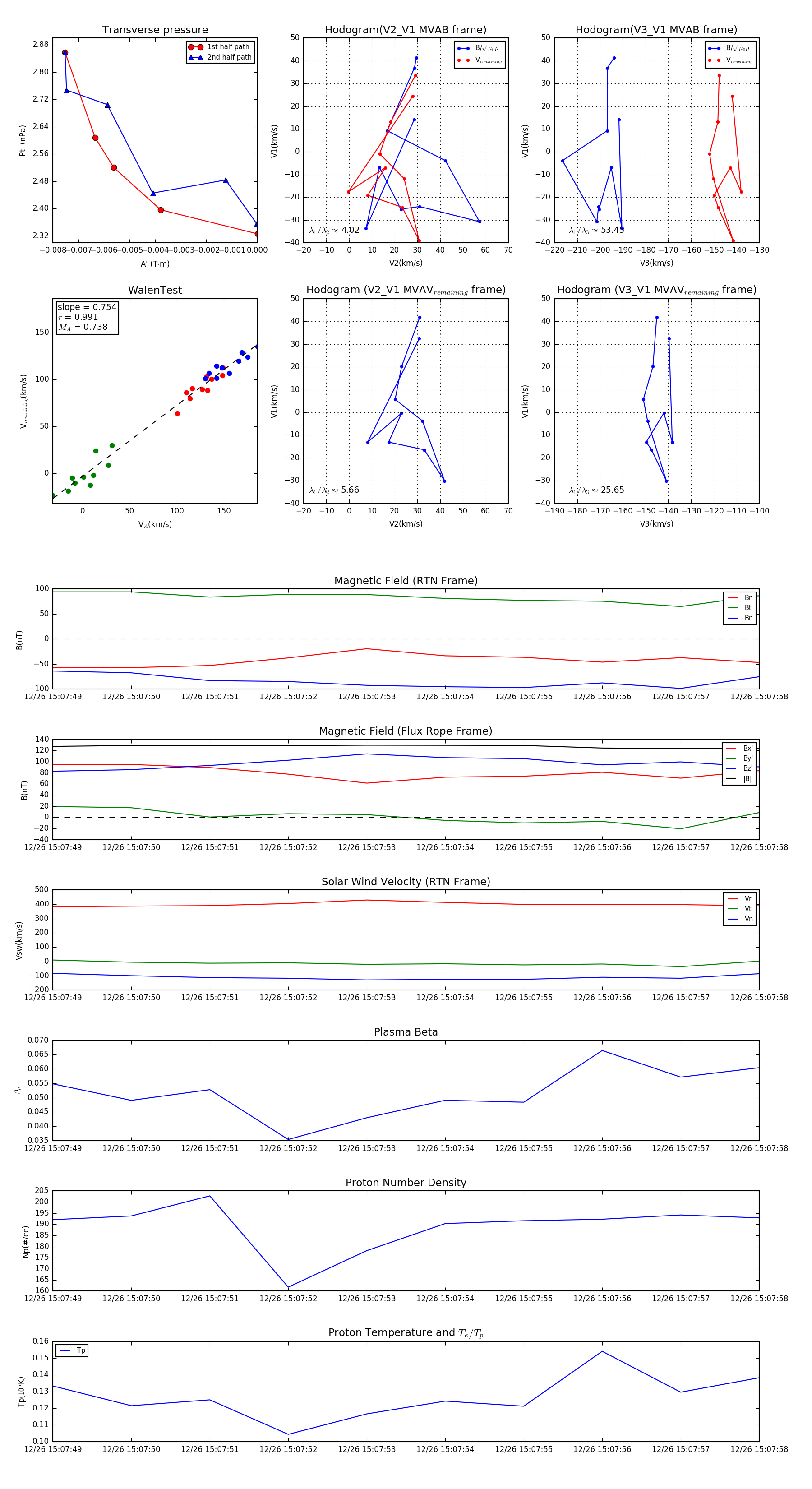
Flux Rope Event 2023-12-26 15:07:49 ~ 2023-12-26 15:07:58 (10 seconds)


plot