HOME   LIST
‹–   –›

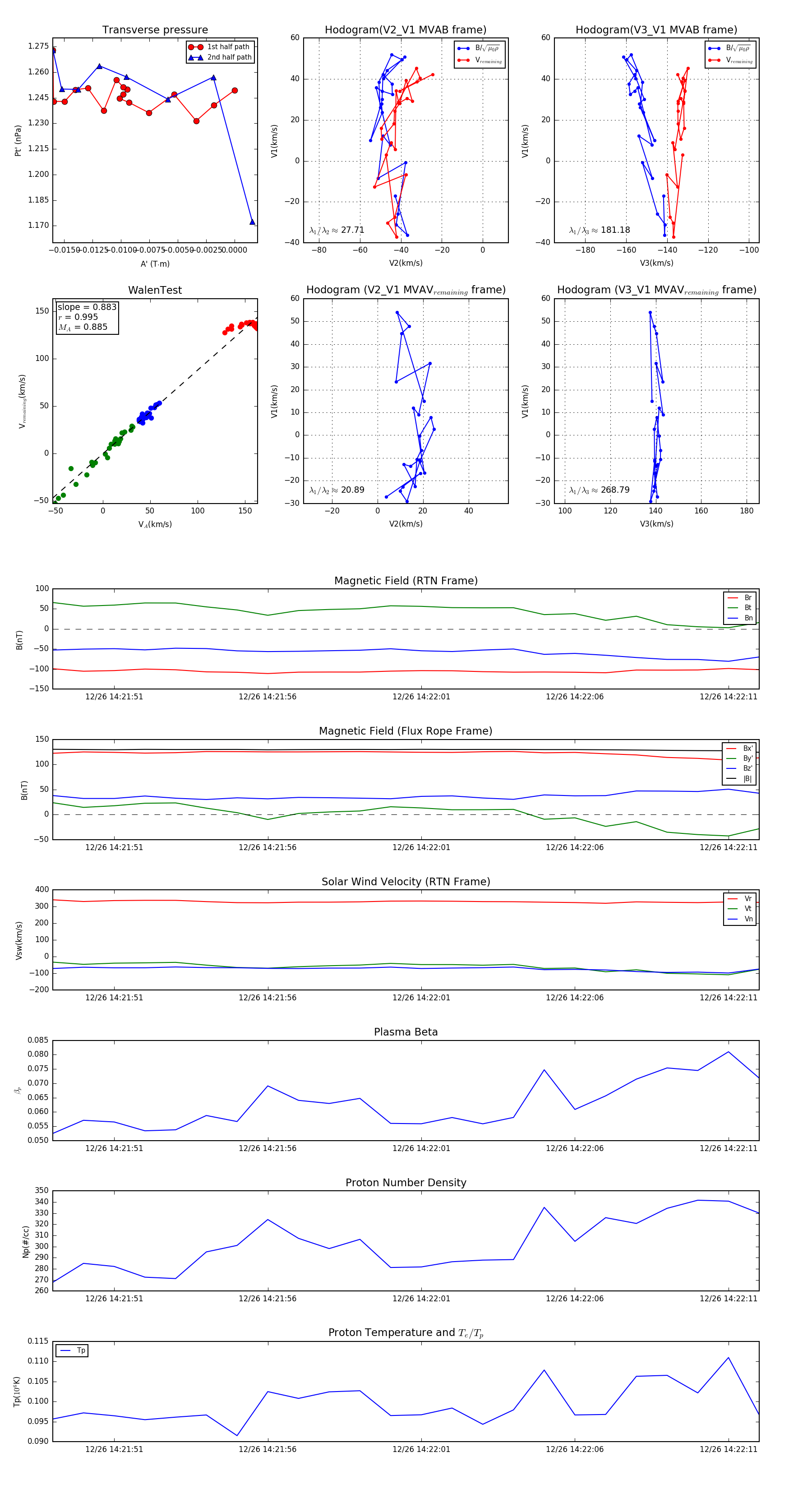
Flux Rope in 2023

Flux Rope Event 2023-12-26 14:21:49 ~ 2023-12-26 14:22:12 (24 seconds)


plot