HOME   LIST
‹–   –›

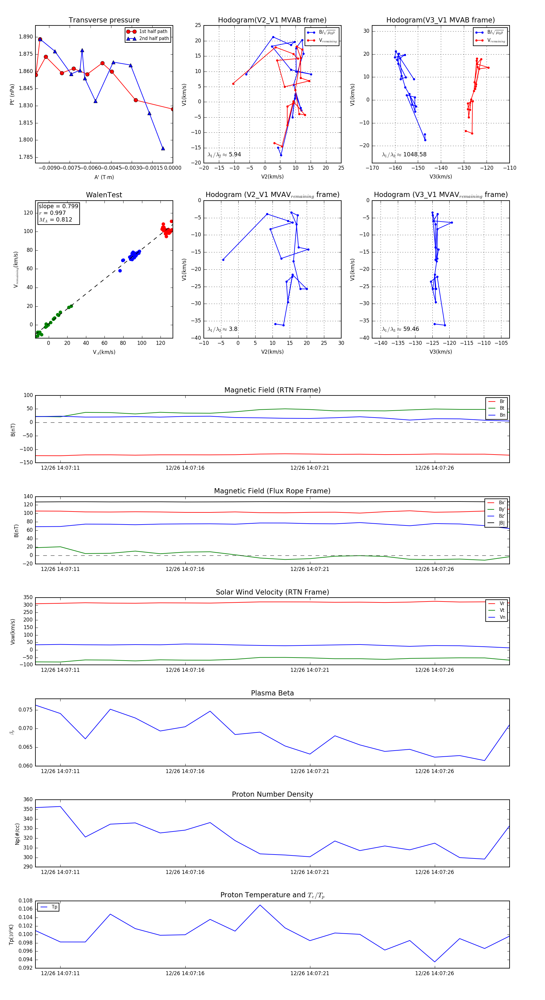
Flux Rope in 2023

Flux Rope Event 2023-12-26 14:07:10 ~ 2023-12-26 14:07:29 (20 seconds)


plot