HOME   LIST
‹–   –›

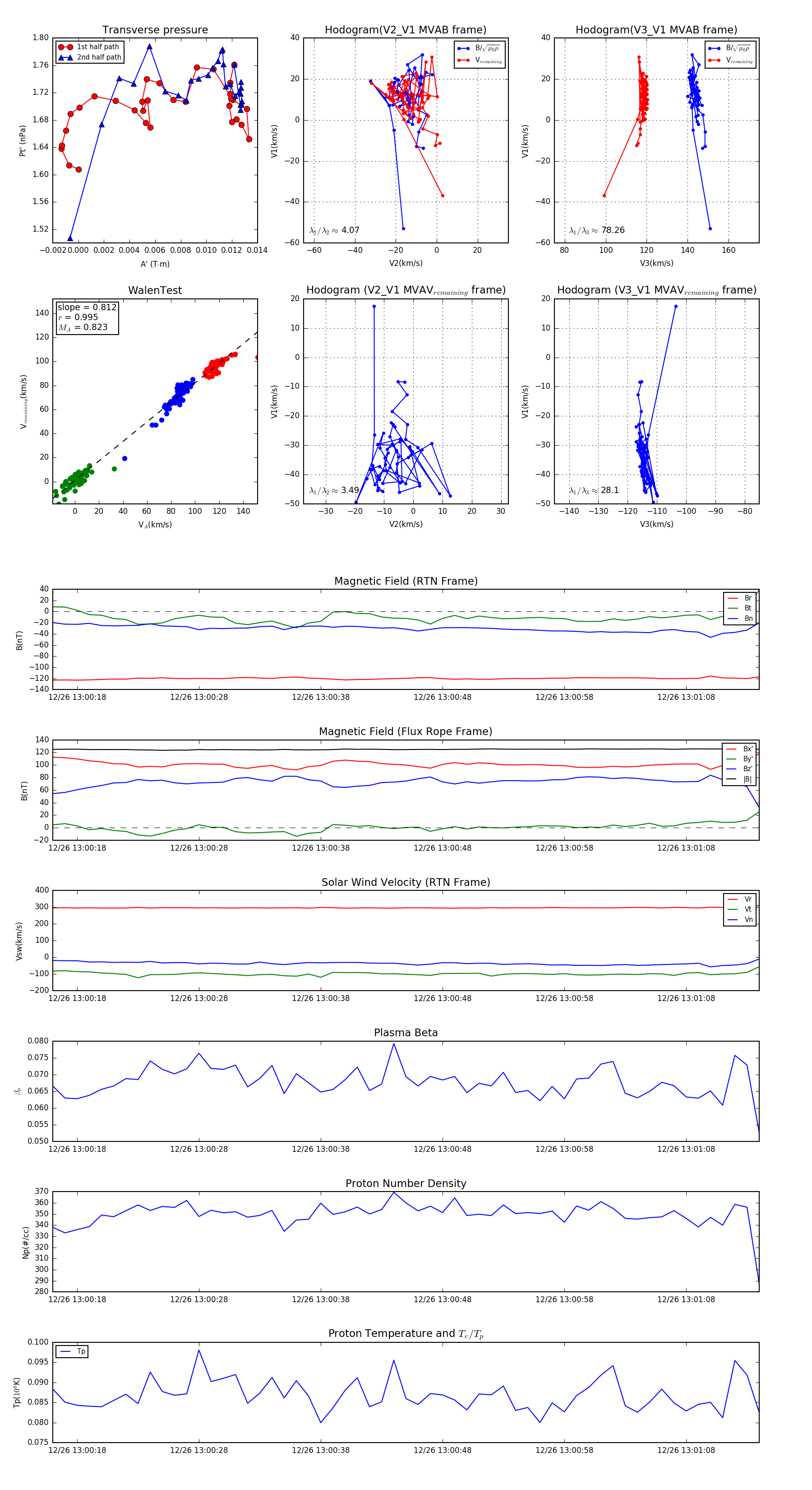
Flux Rope in 2023

Flux Rope Event 2023-12-26 13:00:16 ~ 2023-12-26 13:01:14 (59 seconds)


plot