HOME   LIST
‹–   –›

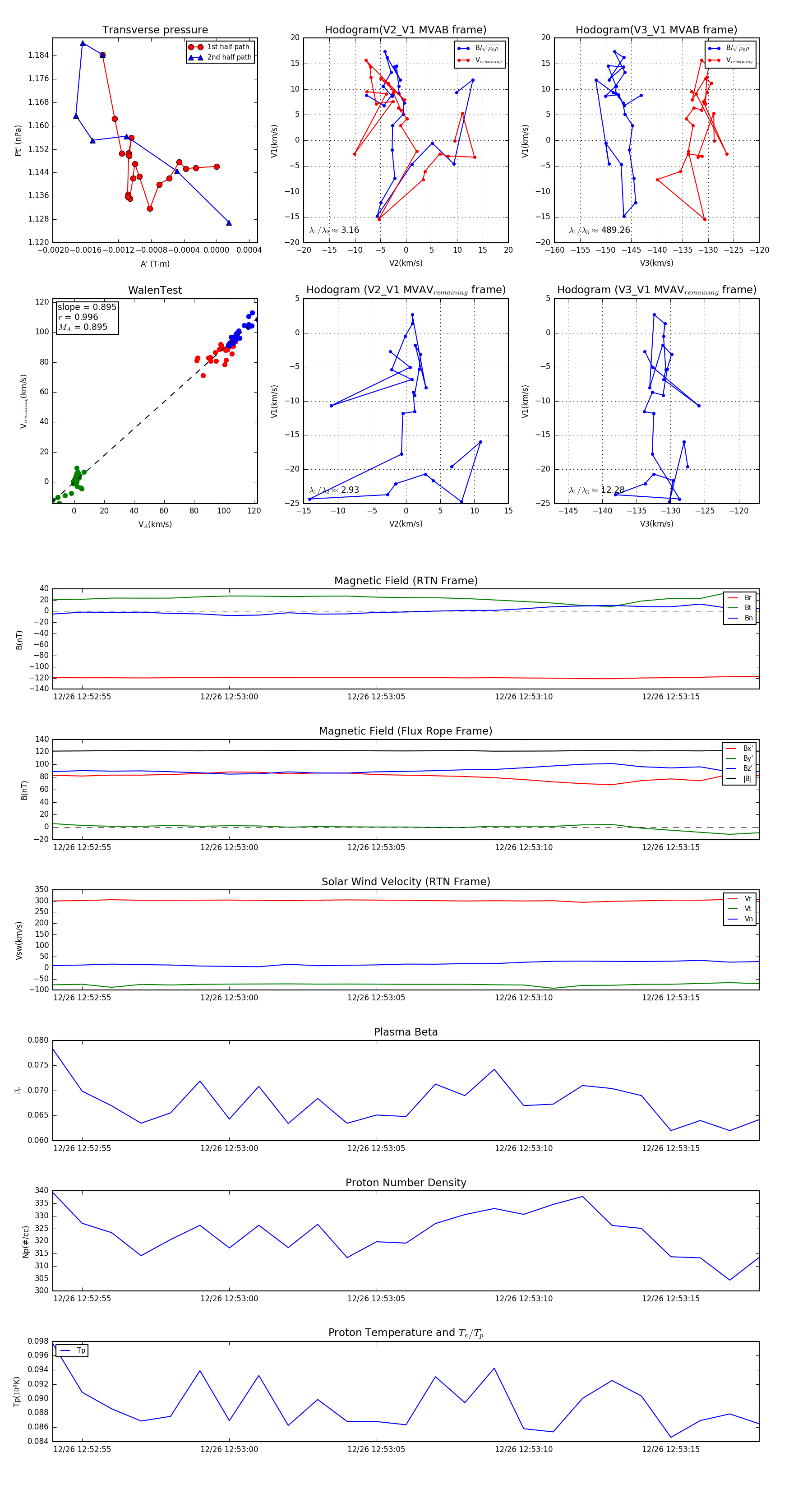
Flux Rope in 2023

Flux Rope Event 2023-12-26 12:52:54 ~ 2023-12-26 12:53:18 (25 seconds)


plot