HOME   LIST
‹–   –›

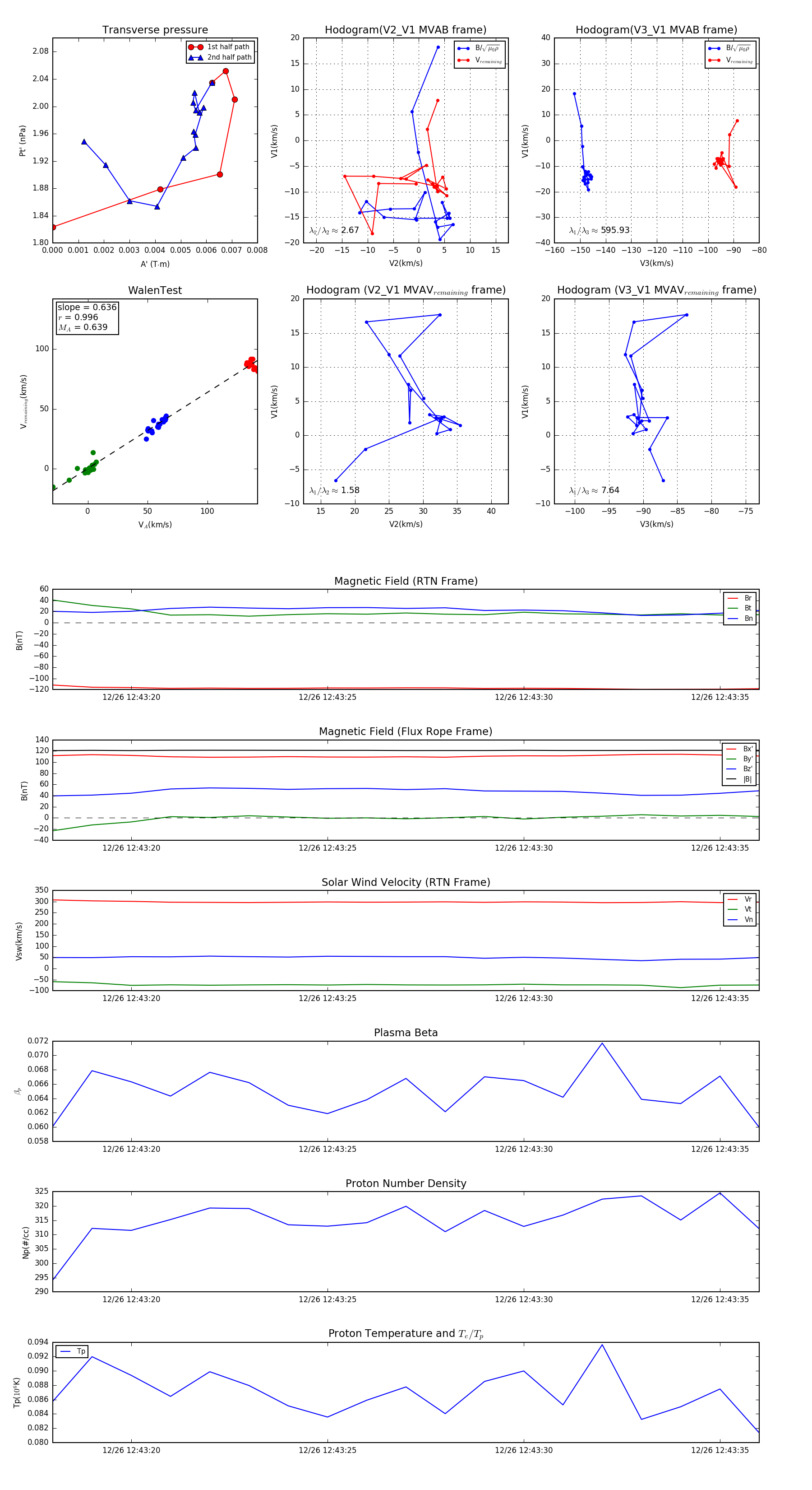
Flux Rope in 2023

Flux Rope Event 2023-12-26 12:43:18 ~ 2023-12-26 12:43:36 (19 seconds)


plot