HOME   LIST
‹–   –›

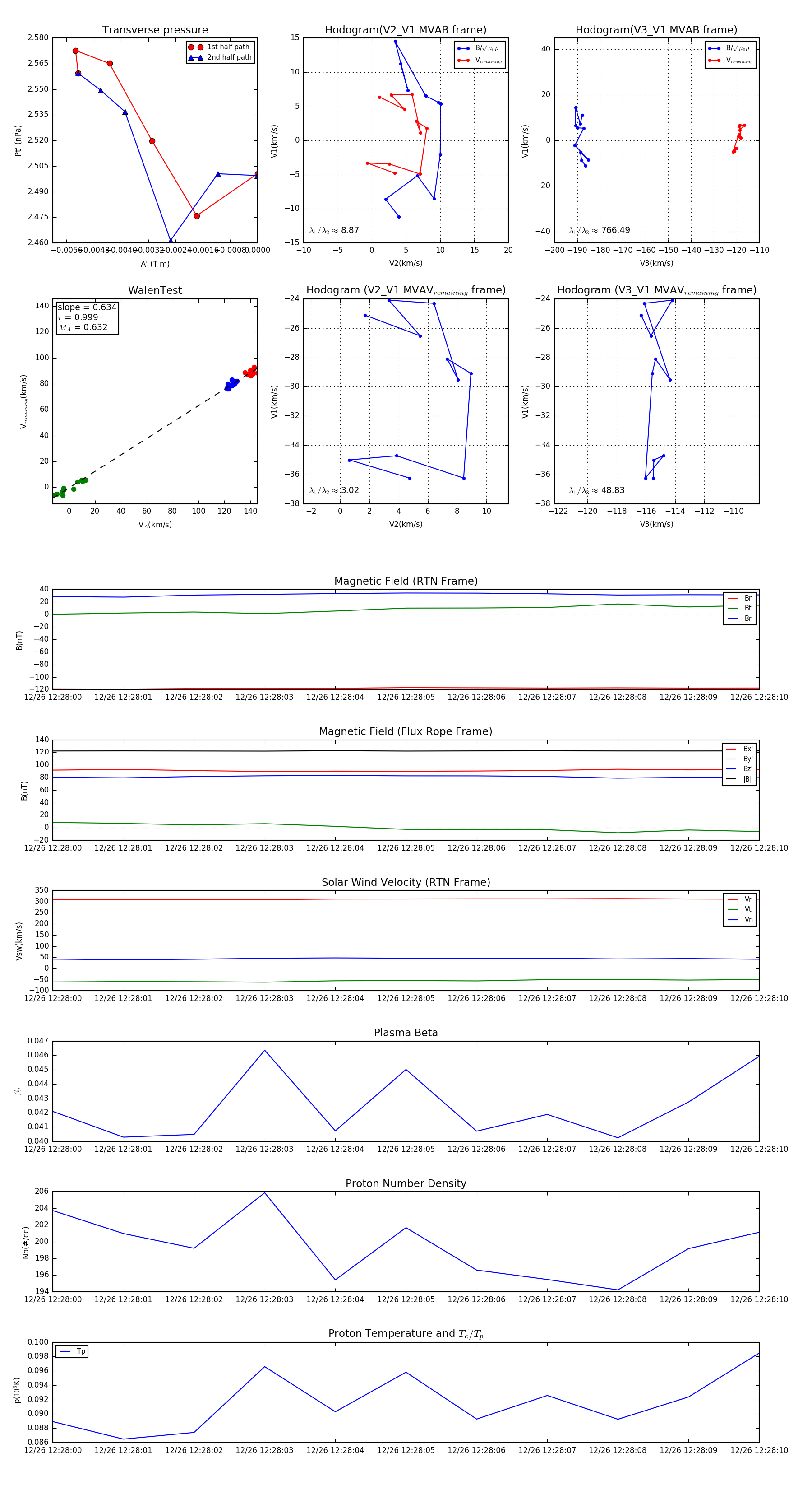
Flux Rope in 2023

Flux Rope Event 2023-12-26 12:28:00 ~ 2023-12-26 12:28:10 (11 seconds)


plot