HOME   LIST
‹–   –›

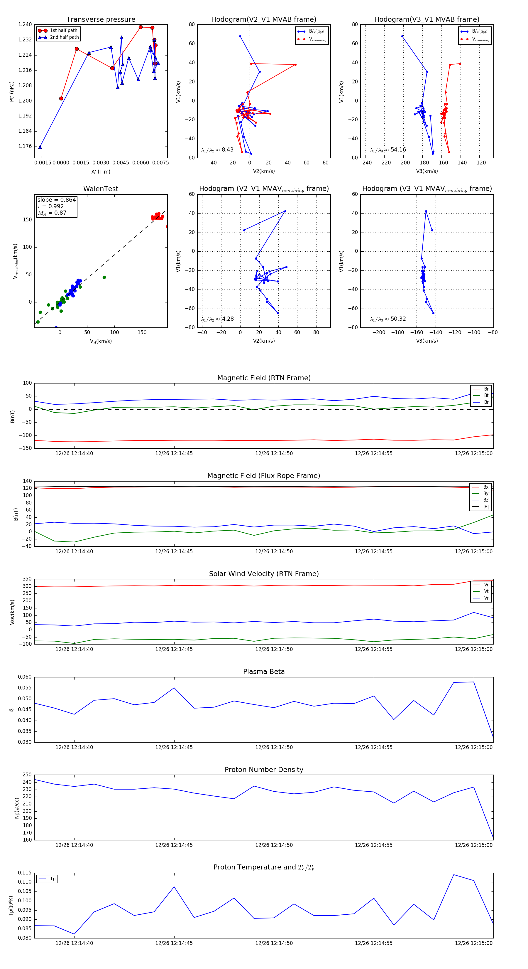
Flux Rope in 2023

Flux Rope Event 2023-12-26 12:14:38 ~ 2023-12-26 12:15:01 (24 seconds)


plot