HOME   LIST
‹–   –›

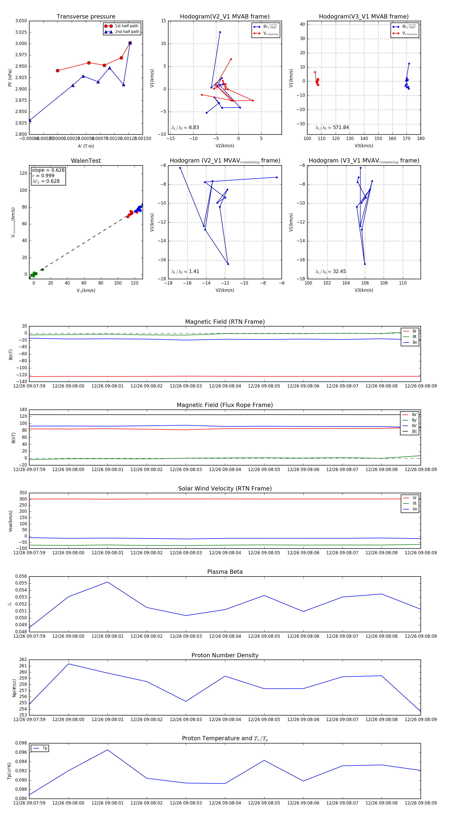
Flux Rope in 2023

Flux Rope Event 2023-12-26 09:07:59 ~ 2023-12-26 09:08:09 (11 seconds)


plot