HOME   LIST
‹–   –›

Flux Rope in 2023

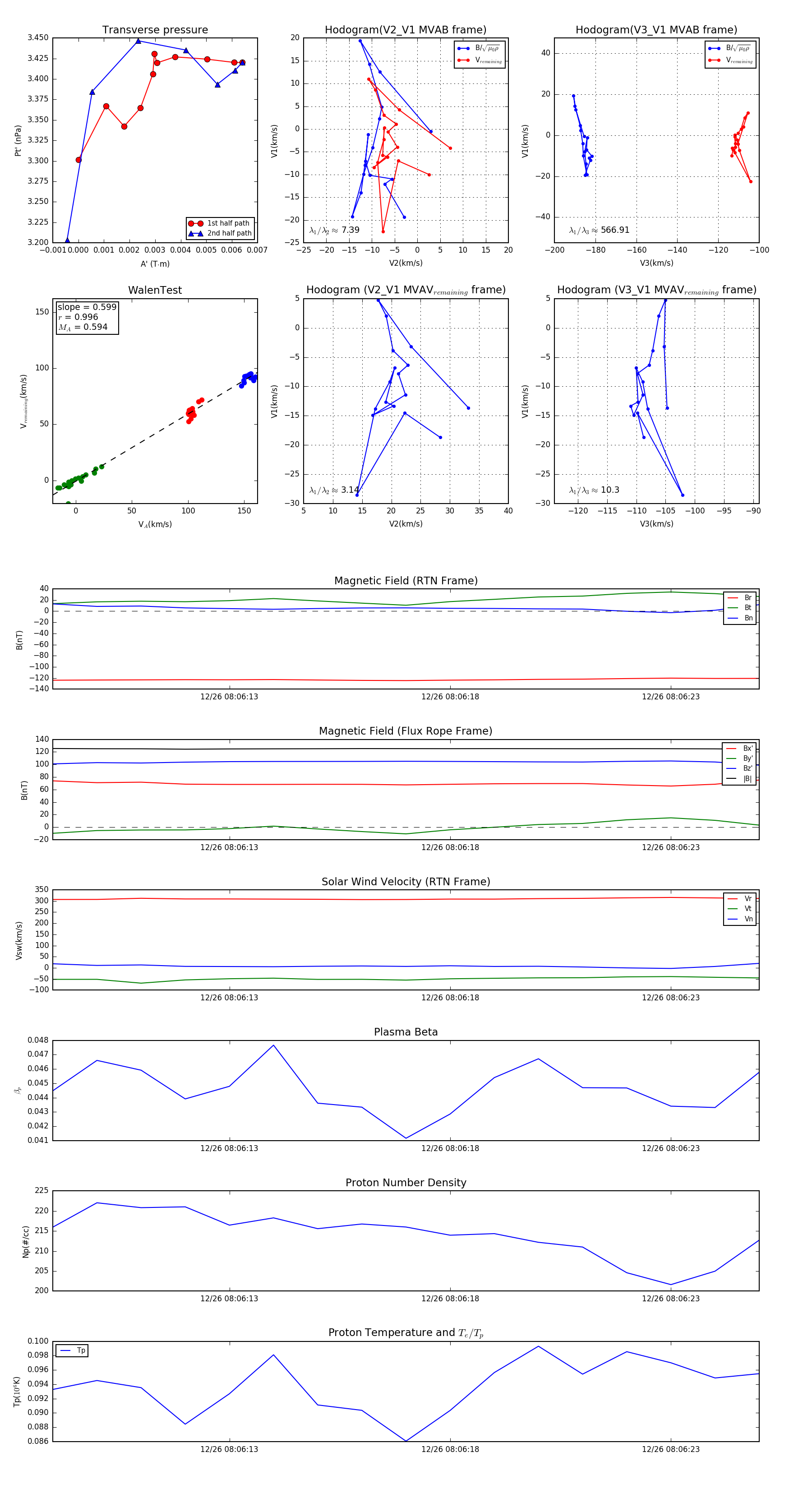
Flux Rope Event 2023-12-26 08:06:09 ~ 2023-12-26 08:06:25 (17 seconds)


plot