HOME   LIST
‹–   –›

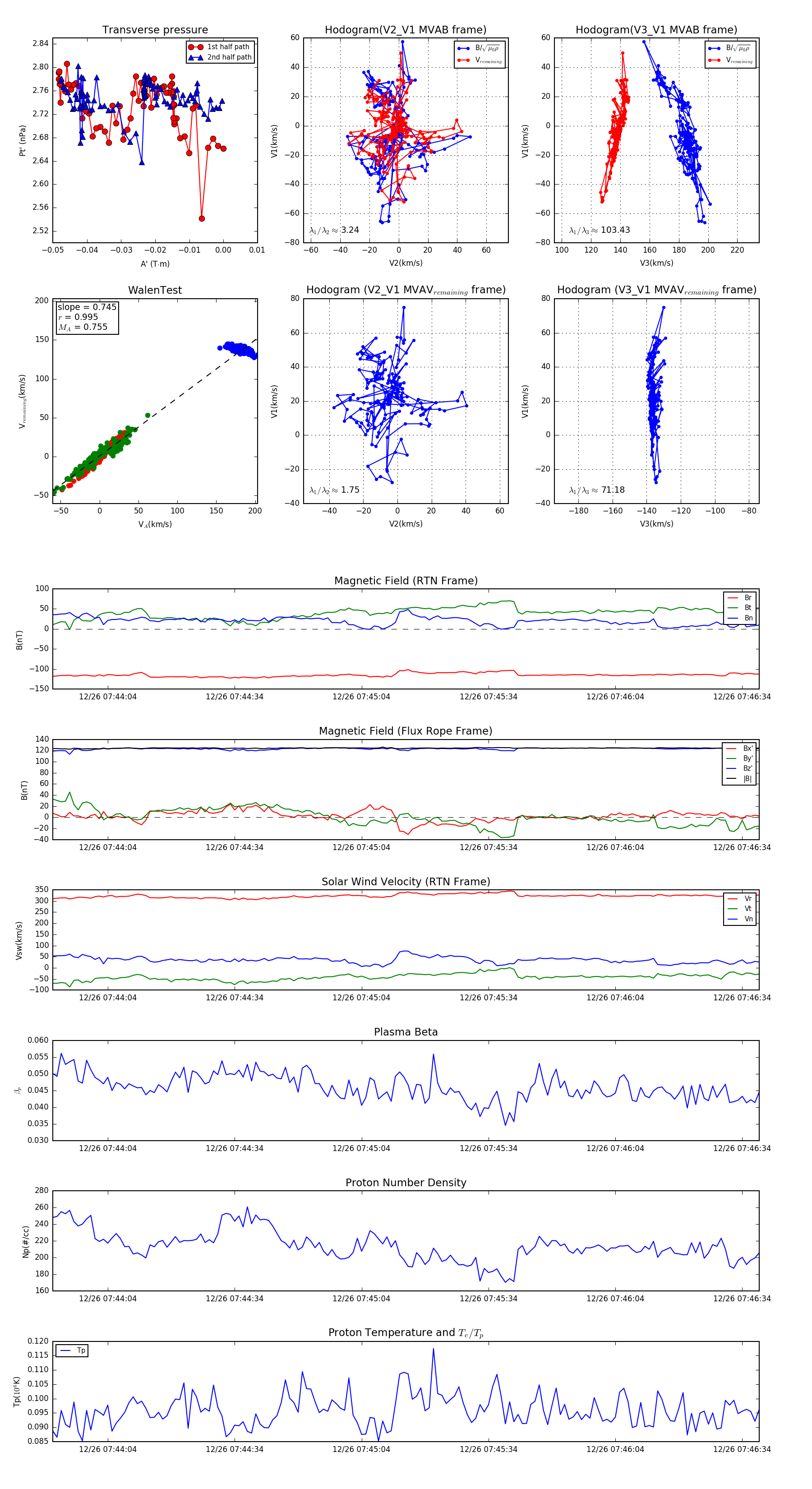
Flux Rope in 2023

Flux Rope Event 2023-12-26 07:43:51 ~ 2023-12-26 07:46:38 (168 seconds)


plot