HOME   LIST
‹–   –›

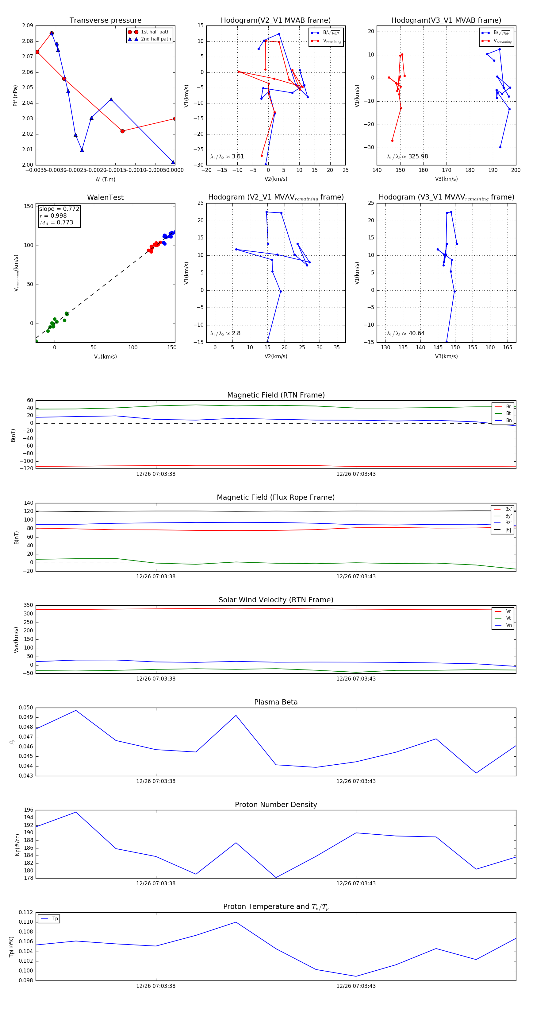
Flux Rope in 2023

Flux Rope Event 2023-12-26 07:03:35 ~ 2023-12-26 07:03:47 (13 seconds)


plot