HOME   LIST
‹–   –›

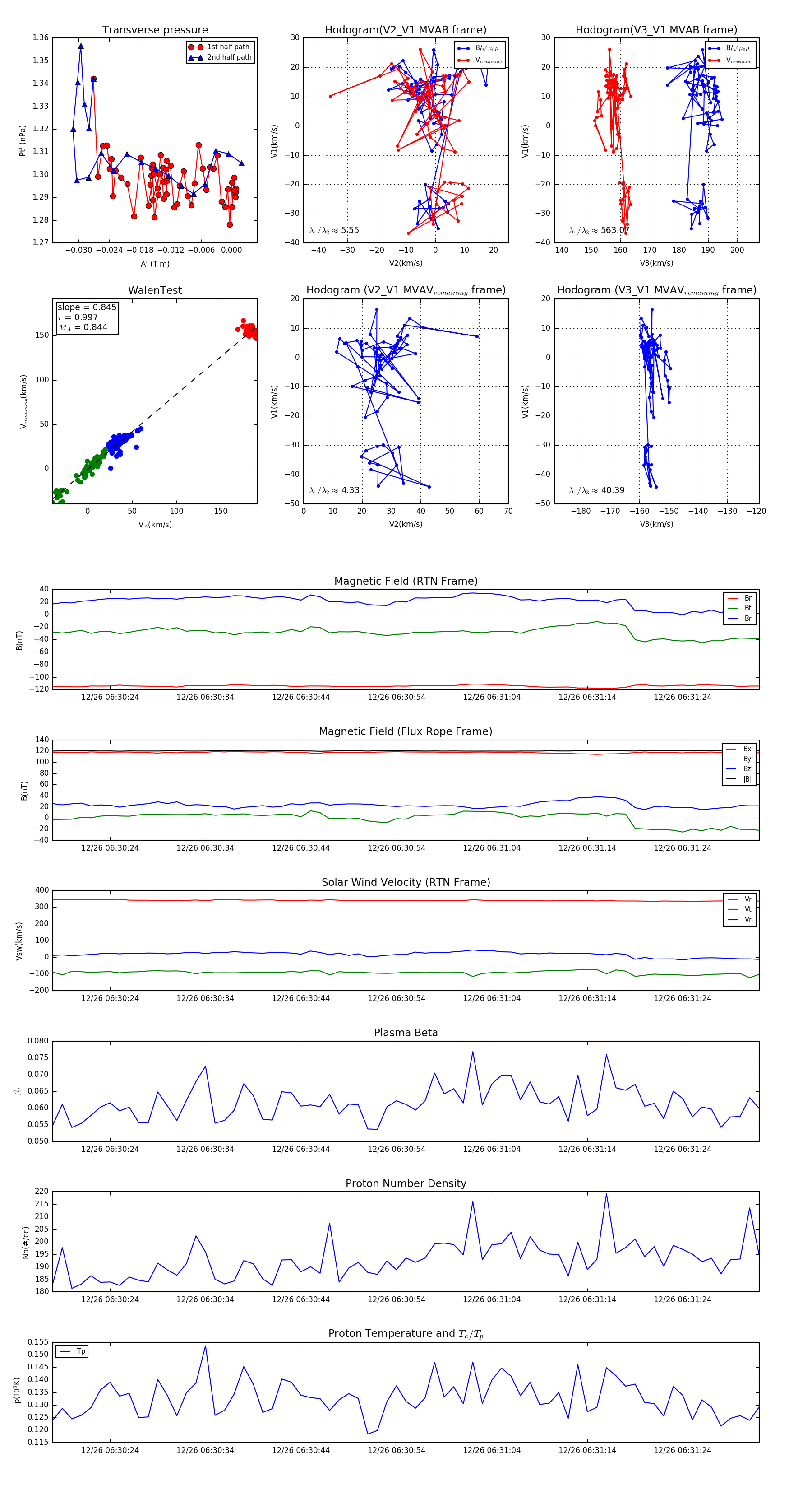
Flux Rope in 2023

Flux Rope Event 2023-12-26 06:30:18 ~ 2023-12-26 06:31:32 (75 seconds)


plot