HOME   LIST
‹–   –›

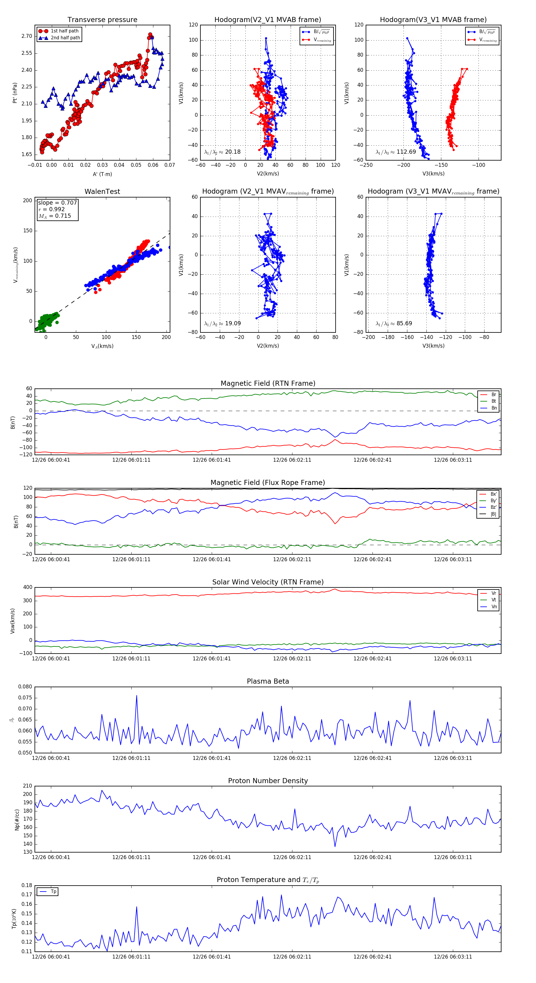
Flux Rope in 2023

Flux Rope Event 2023-12-26 06:00:35 ~ 2023-12-26 06:03:29 (175 seconds)


plot