HOME   LIST
‹–   –›

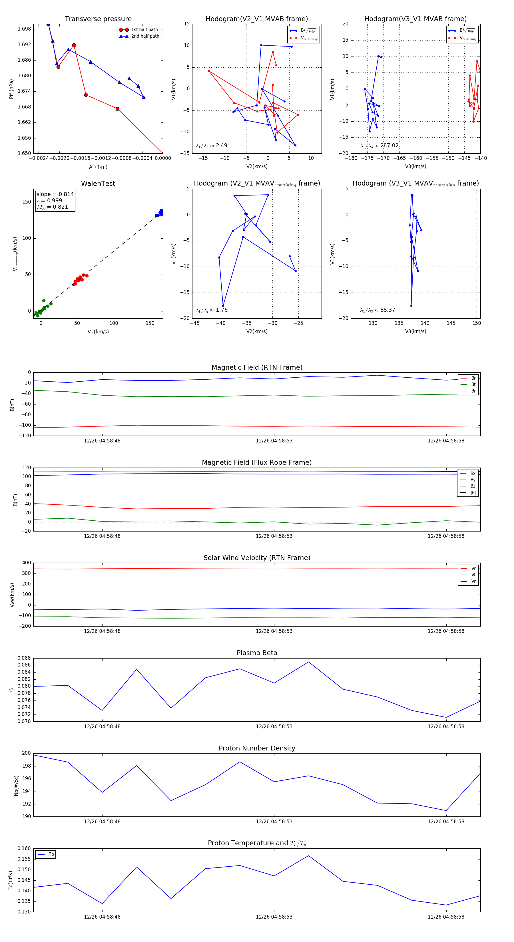
Flux Rope in 2023

Flux Rope Event 2023-12-26 04:58:46 ~ 2023-12-26 04:58:59 (14 seconds)


plot