HOME   LIST
‹–   –›

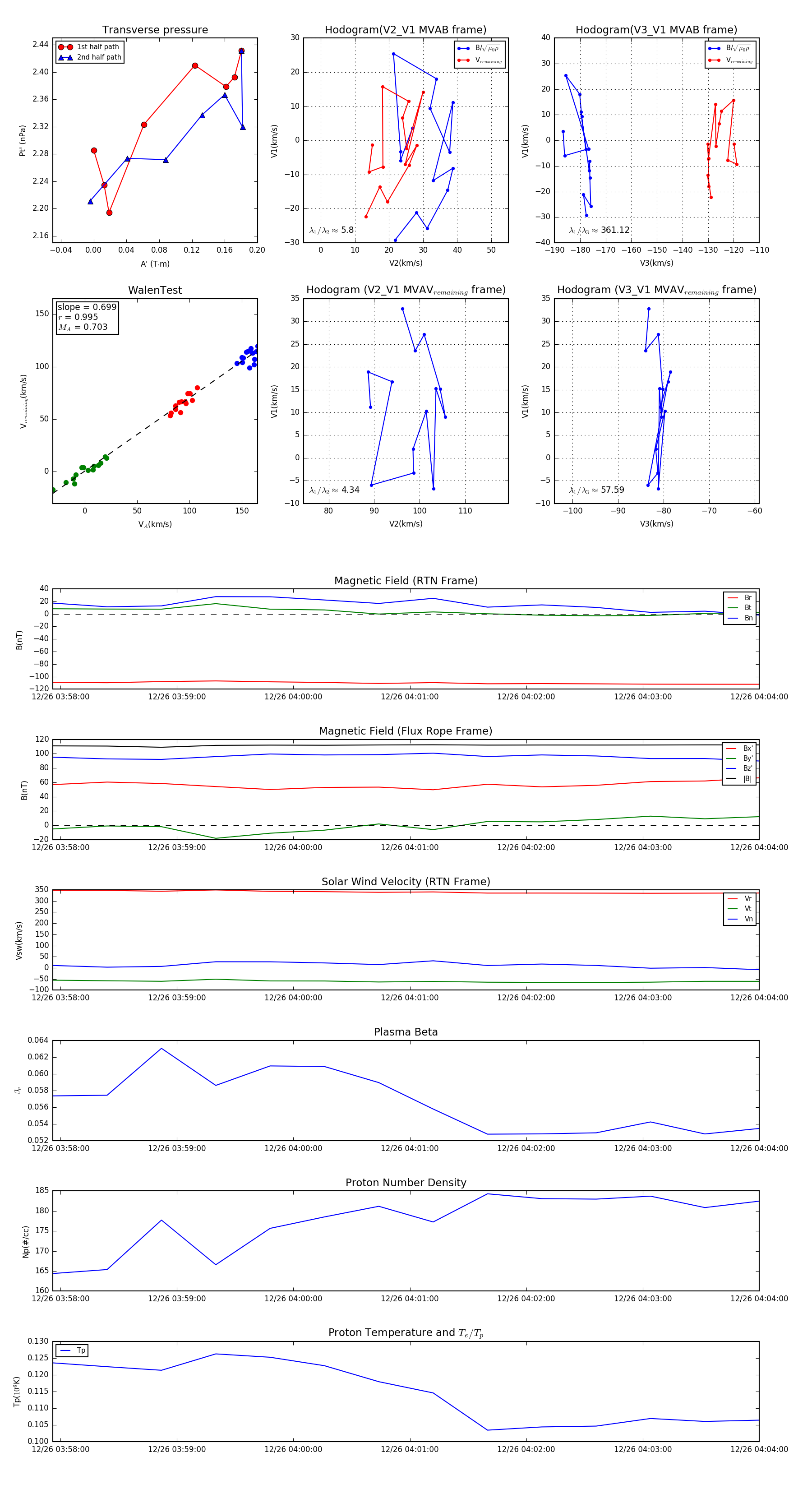
Flux Rope in 2023

Flux Rope Event 2023-12-26 03:57:56 ~ 2023-12-26 04:04:00 (365 seconds)


plot