HOME   LIST
‹–   –›

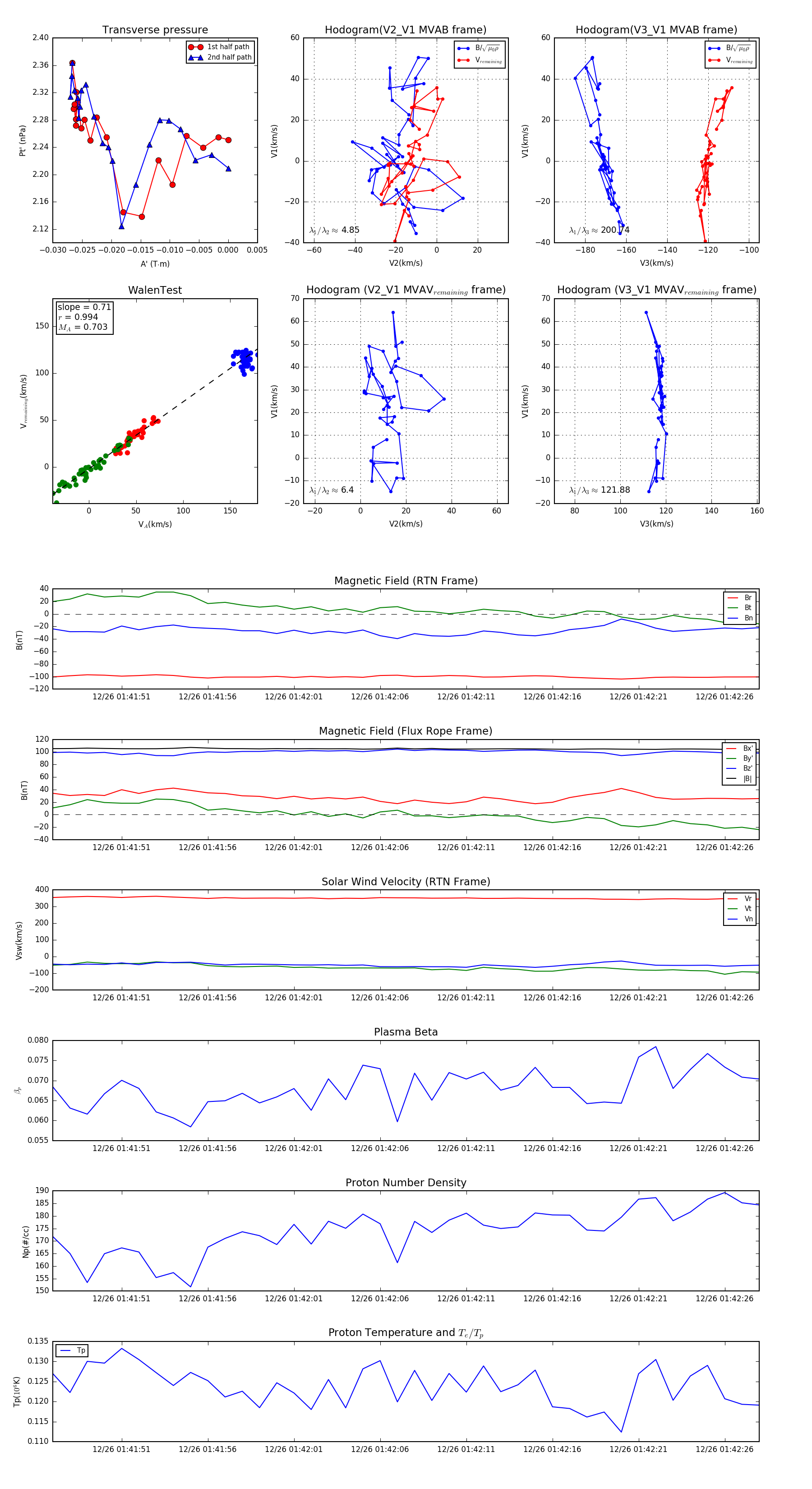
Flux Rope in 2023

Flux Rope Event 2023-12-26 01:41:47 ~ 2023-12-26 01:42:28 (42 seconds)


plot