HOME   LIST
‹–   –›

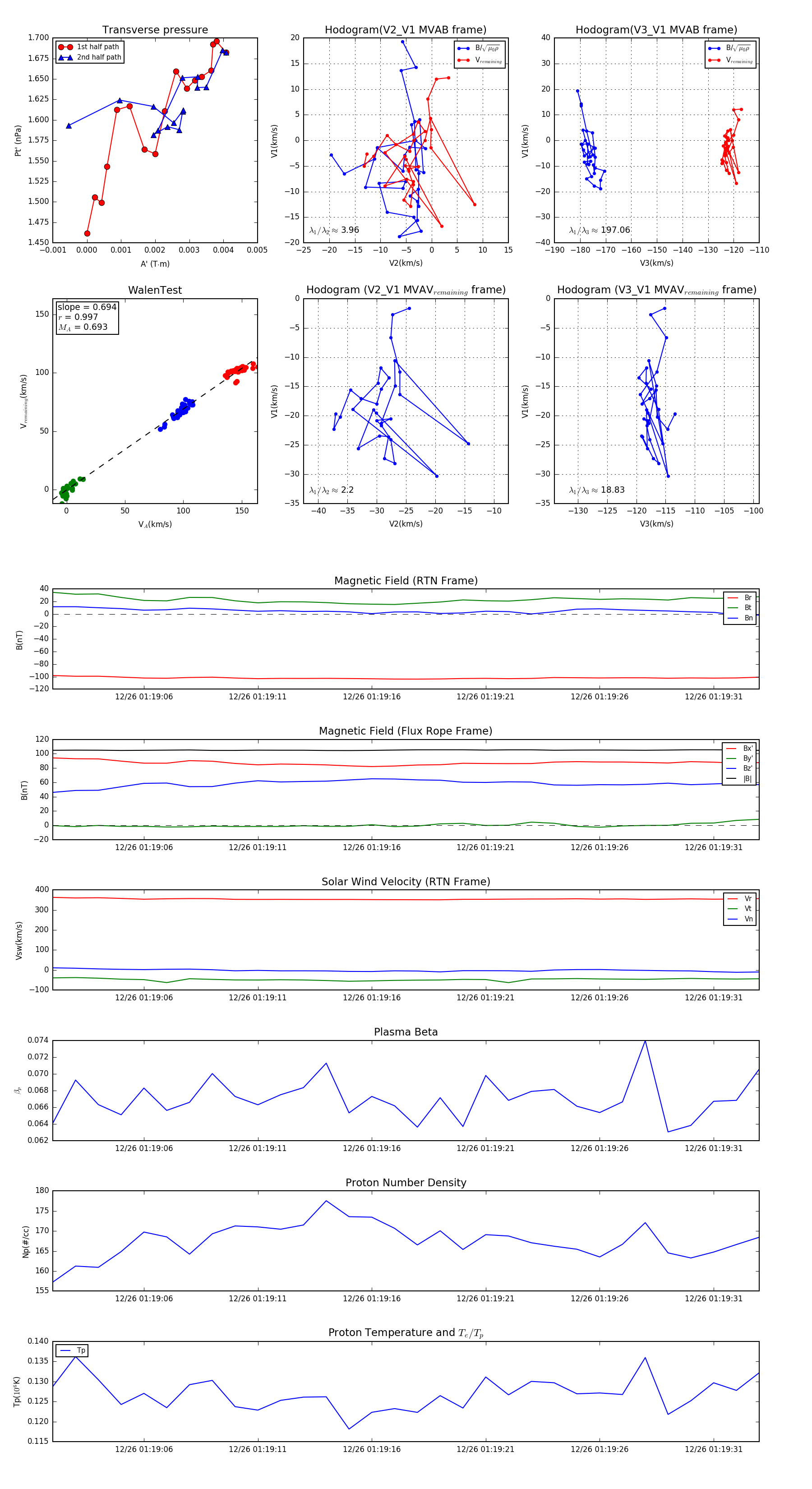
Flux Rope in 2023

Flux Rope Event 2023-12-26 01:19:02 ~ 2023-12-26 01:19:33 (32 seconds)


plot