HOME   LIST
‹–   –›

Flux Rope in 2023

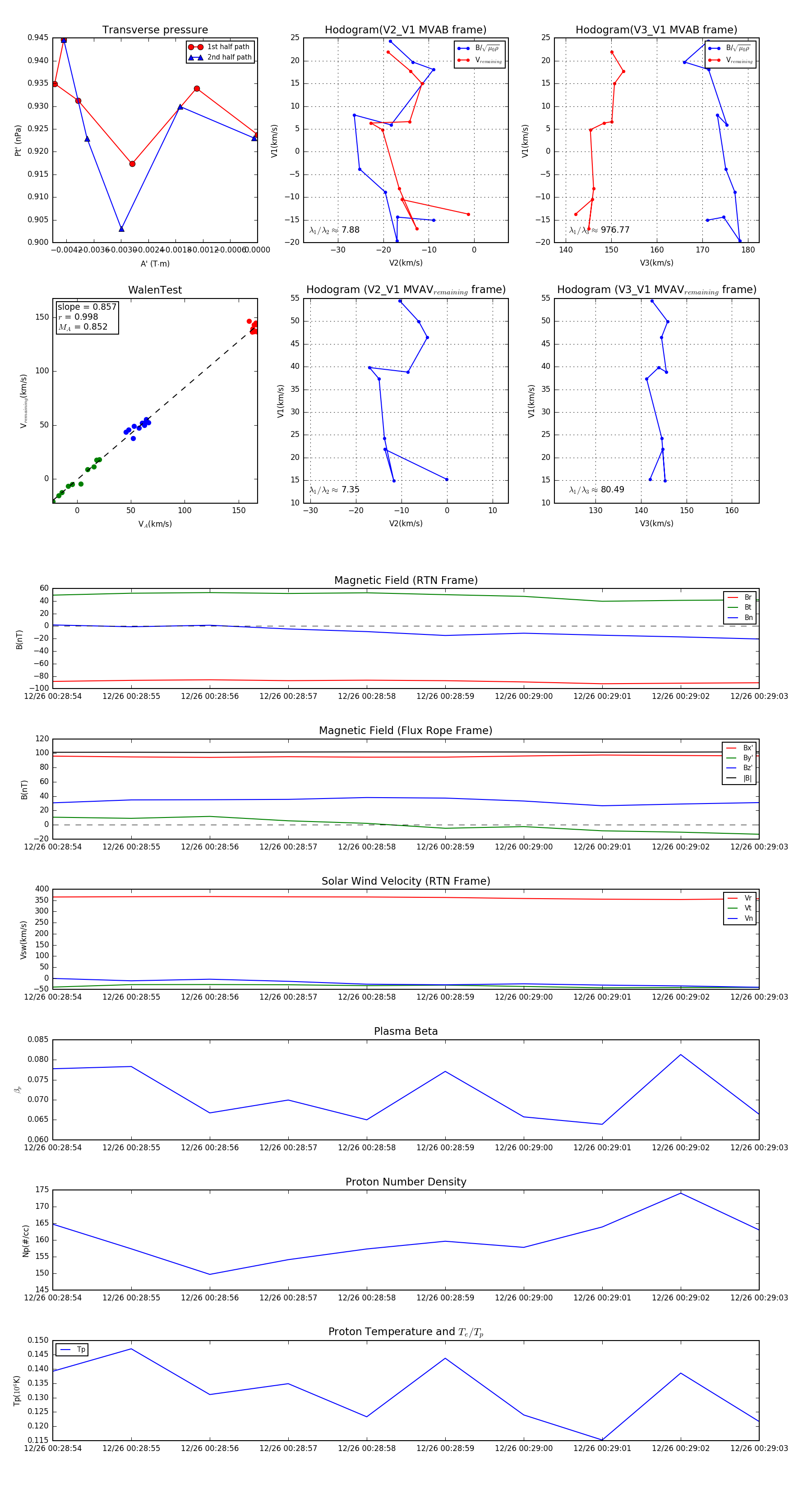
Flux Rope Event 2023-12-26 00:28:54 ~ 2023-12-26 00:29:03 (10 seconds)


plot