HOME   LIST
‹–   –›

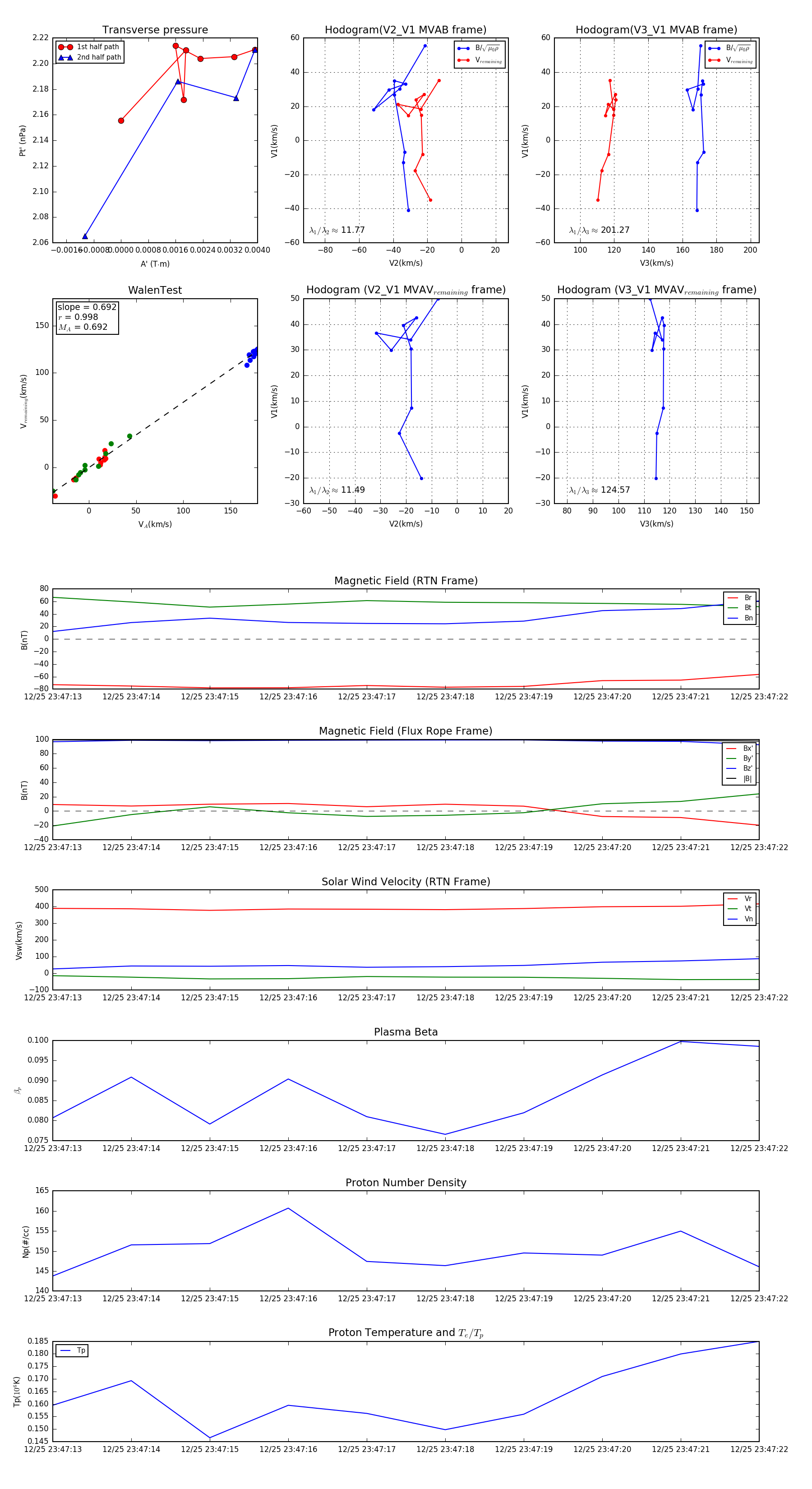
Flux Rope in 2023

Flux Rope Event 2023-12-25 23:47:13 ~ 2023-12-25 23:47:22 (10 seconds)


plot