HOME   LIST
‹–   –›

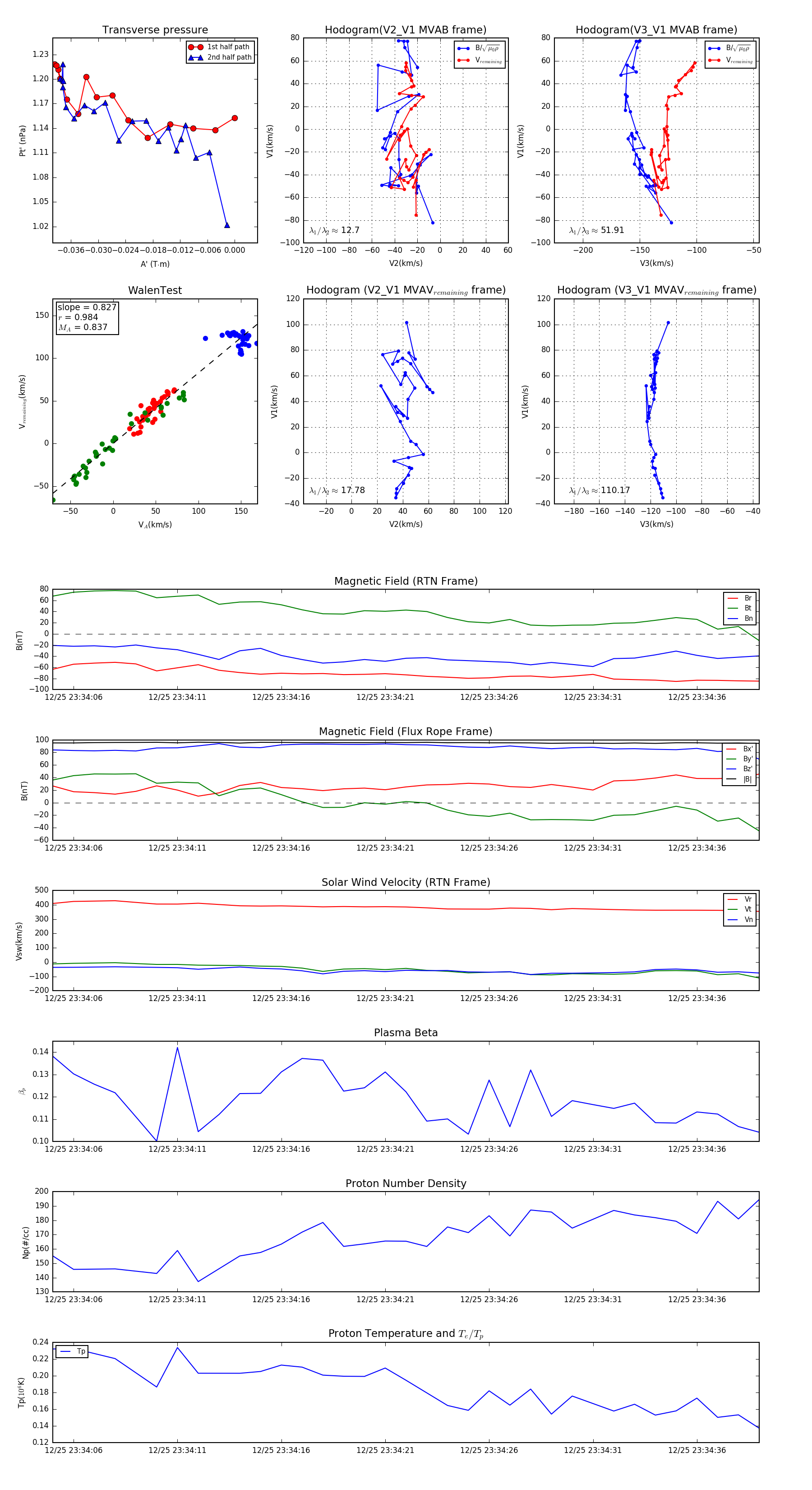
Flux Rope in 2023

Flux Rope Event 2023-12-25 23:34:05 ~ 2023-12-25 23:34:39 (35 seconds)


plot