HOME   LIST
‹–   –›

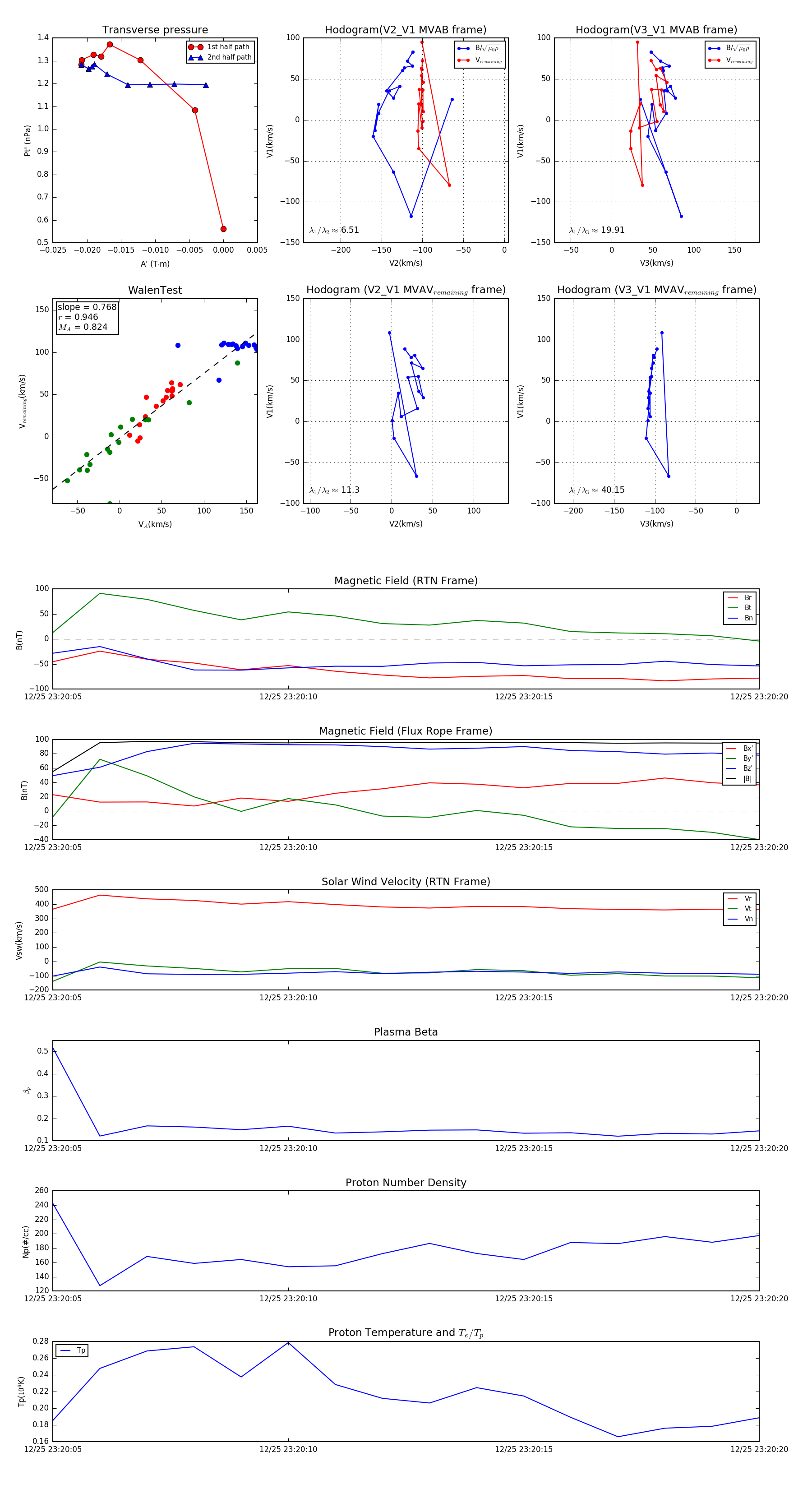
Flux Rope in 2023

Flux Rope Event 2023-12-25 23:20:05 ~ 2023-12-25 23:20:20 (16 seconds)


plot