HOME   LIST
‹–   –›

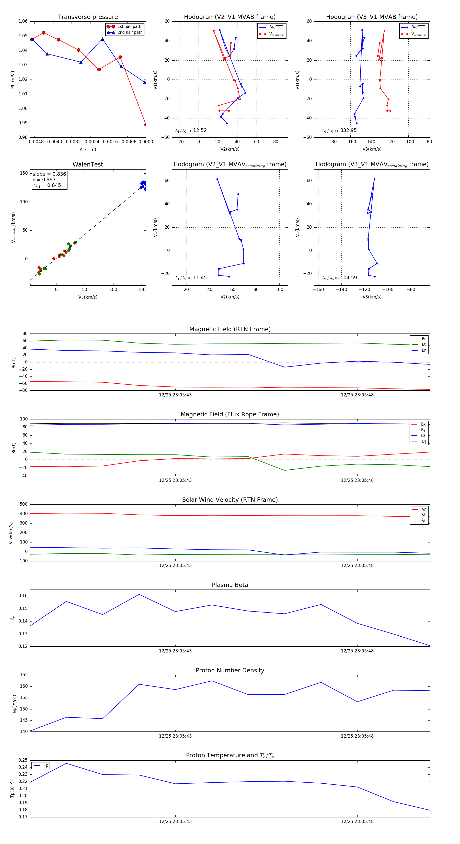
Flux Rope in 2023

Flux Rope Event 2023-12-25 23:05:39 ~ 2023-12-25 23:05:50 (12 seconds)


plot