HOME   LIST
‹–   –›

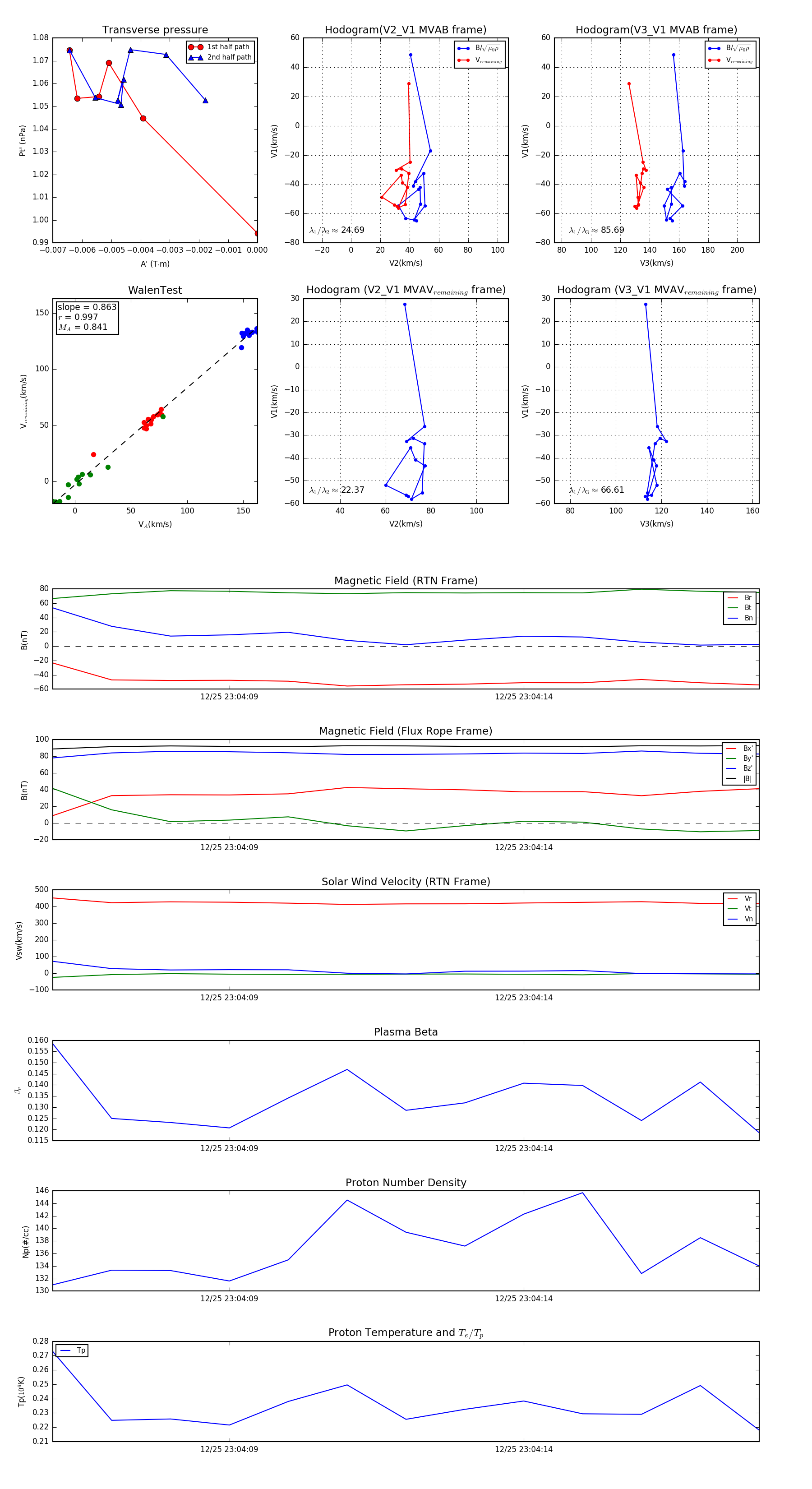
Flux Rope in 2023

Flux Rope Event 2023-12-25 23:04:06 ~ 2023-12-25 23:04:18 (13 seconds)


plot