HOME   LIST
‹–   –›

Flux Rope in 2023

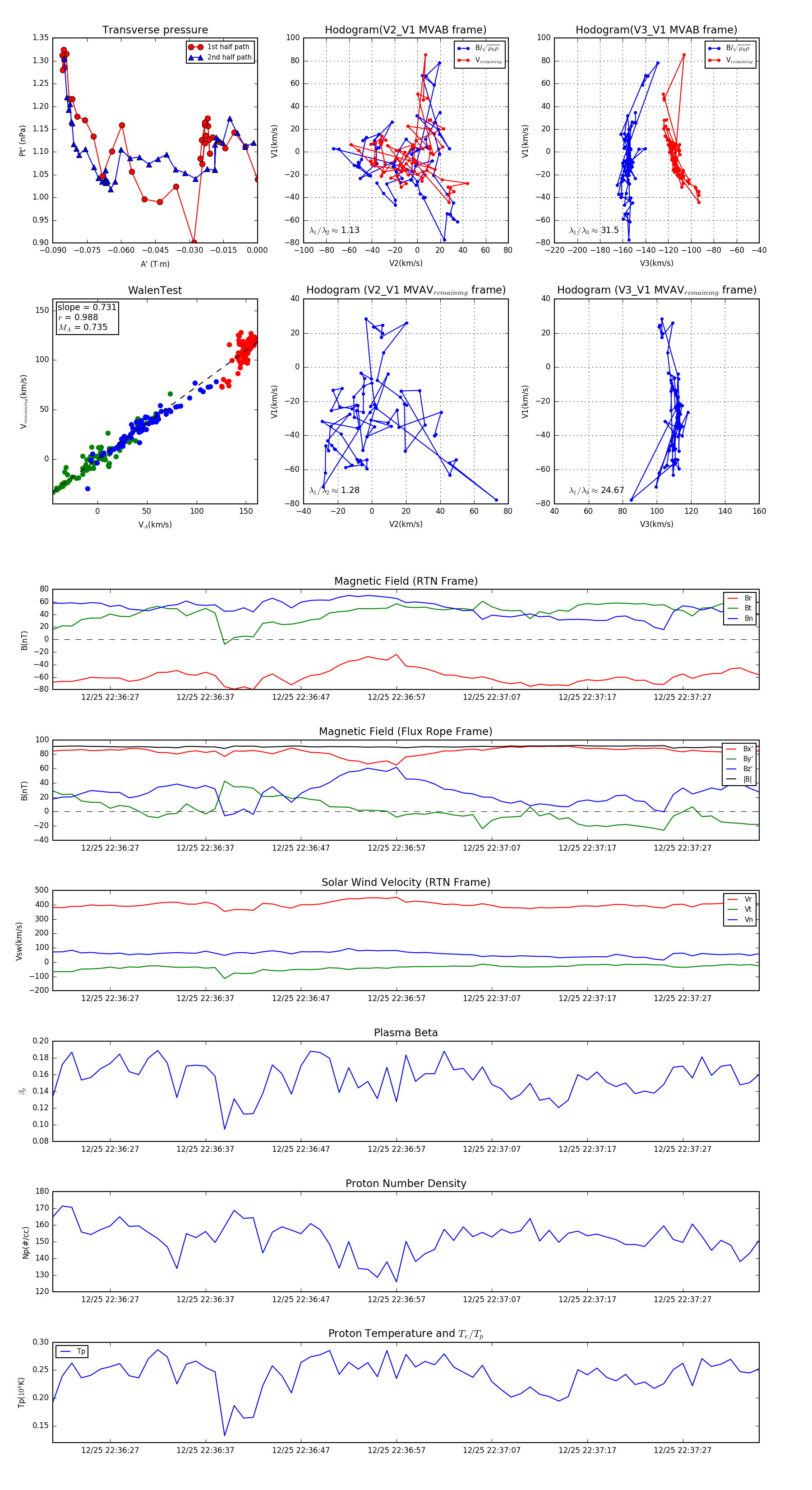
Flux Rope Event 2023-12-25 22:36:21 ~ 2023-12-25 22:37:35 (75 seconds)


plot