HOME   LIST
‹–   –›

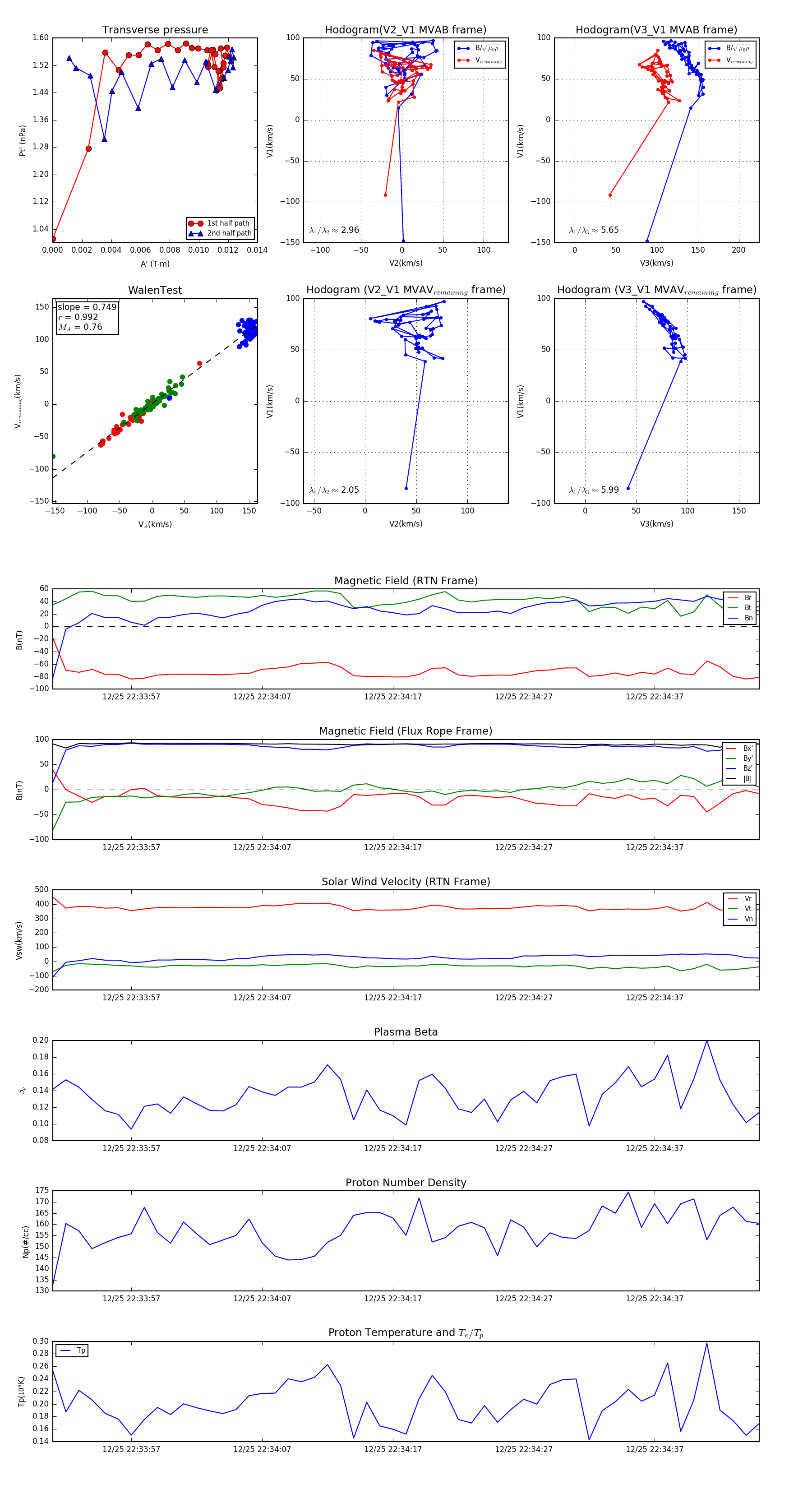
Flux Rope in 2023

Flux Rope Event 2023-12-25 22:33:51 ~ 2023-12-25 22:34:45 (55 seconds)


plot