HOME   LIST
‹–   –›

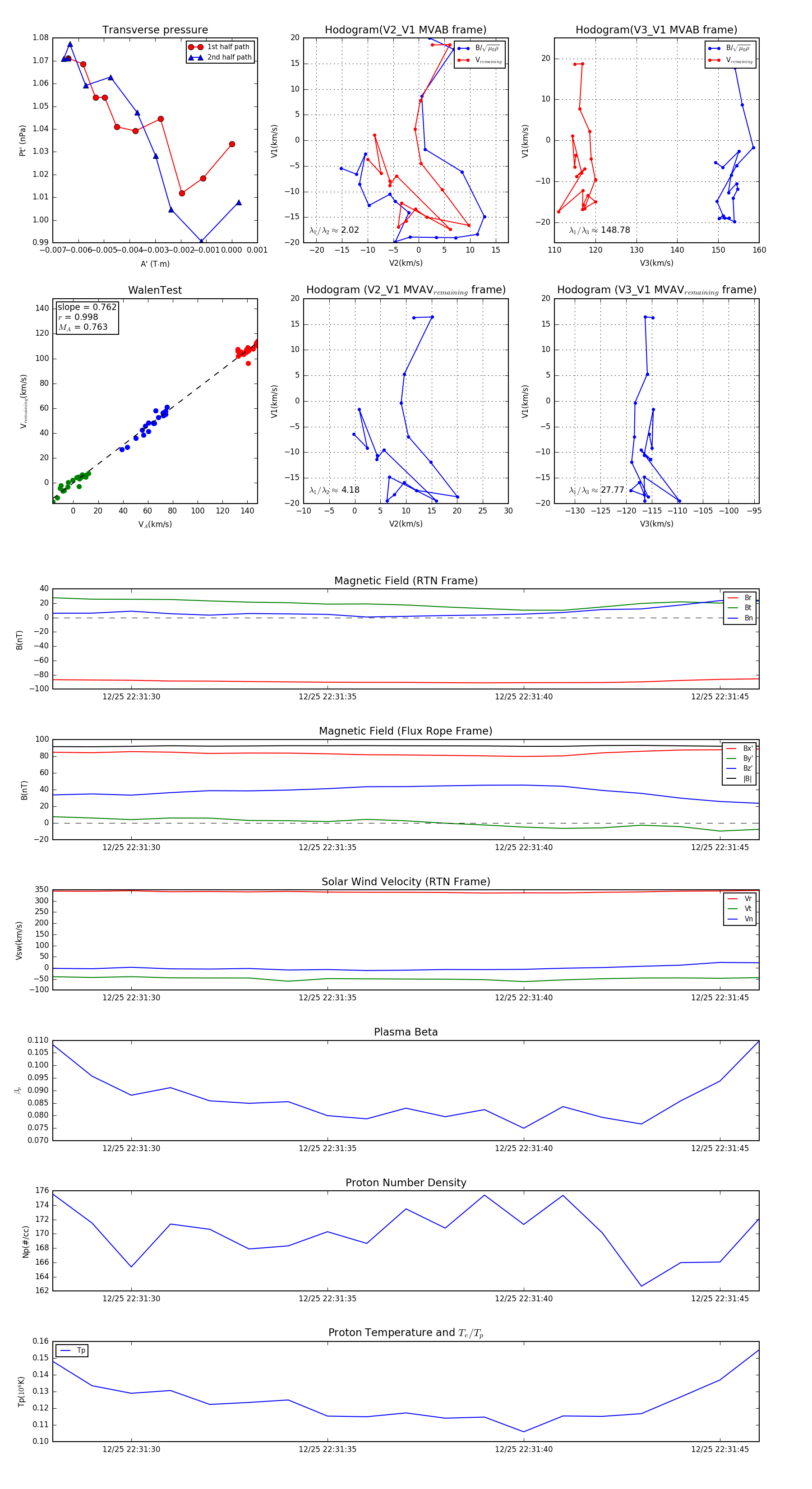
Flux Rope in 2023

Flux Rope Event 2023-12-25 22:31:28 ~ 2023-12-25 22:31:46 (19 seconds)


plot