HOME   LIST
‹–   –›

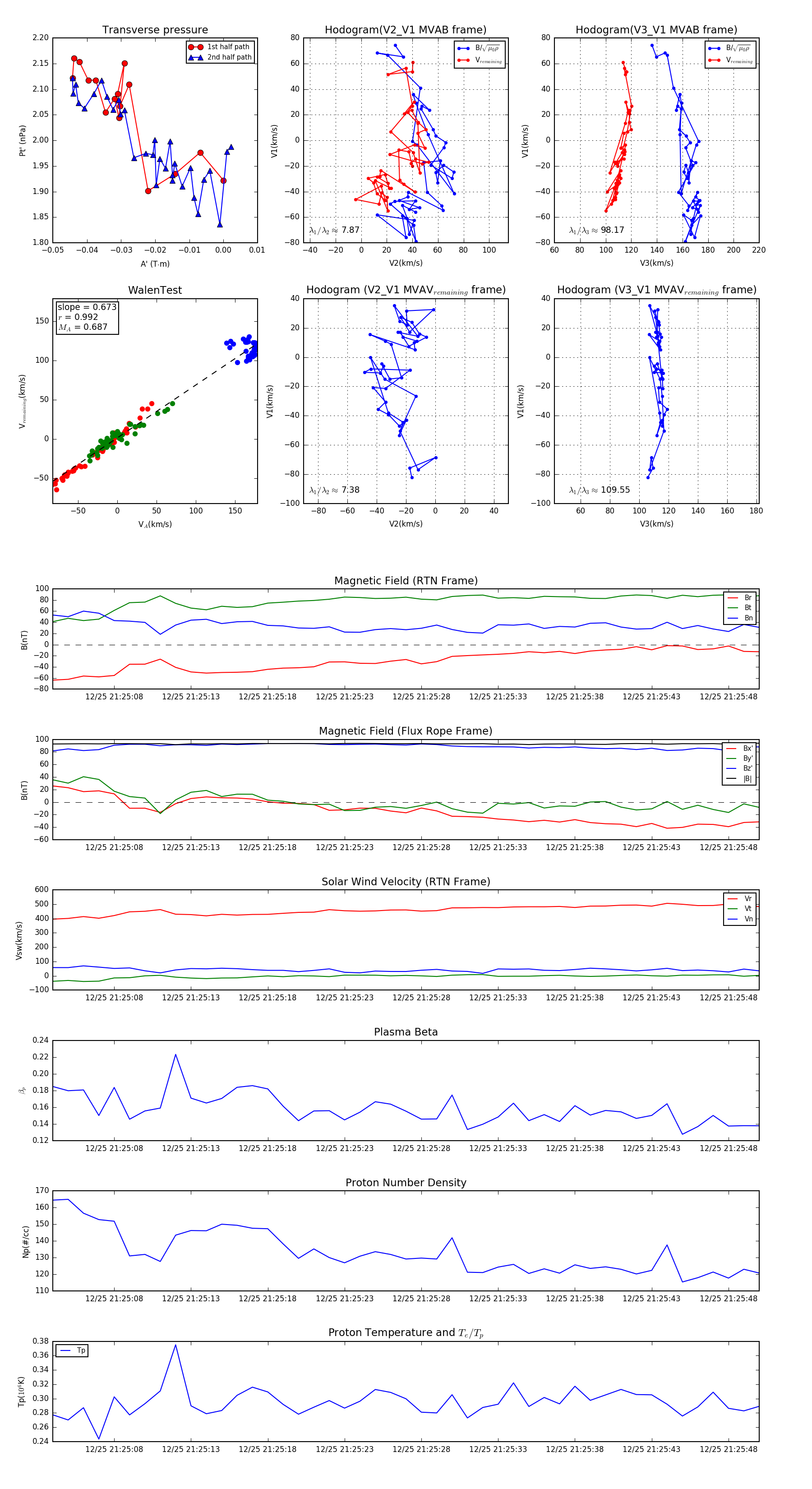
Flux Rope in 2023

Flux Rope Event 2023-12-25 21:25:04 ~ 2023-12-25 21:25:50 (47 seconds)


plot