HOME   LIST
‹–   –›

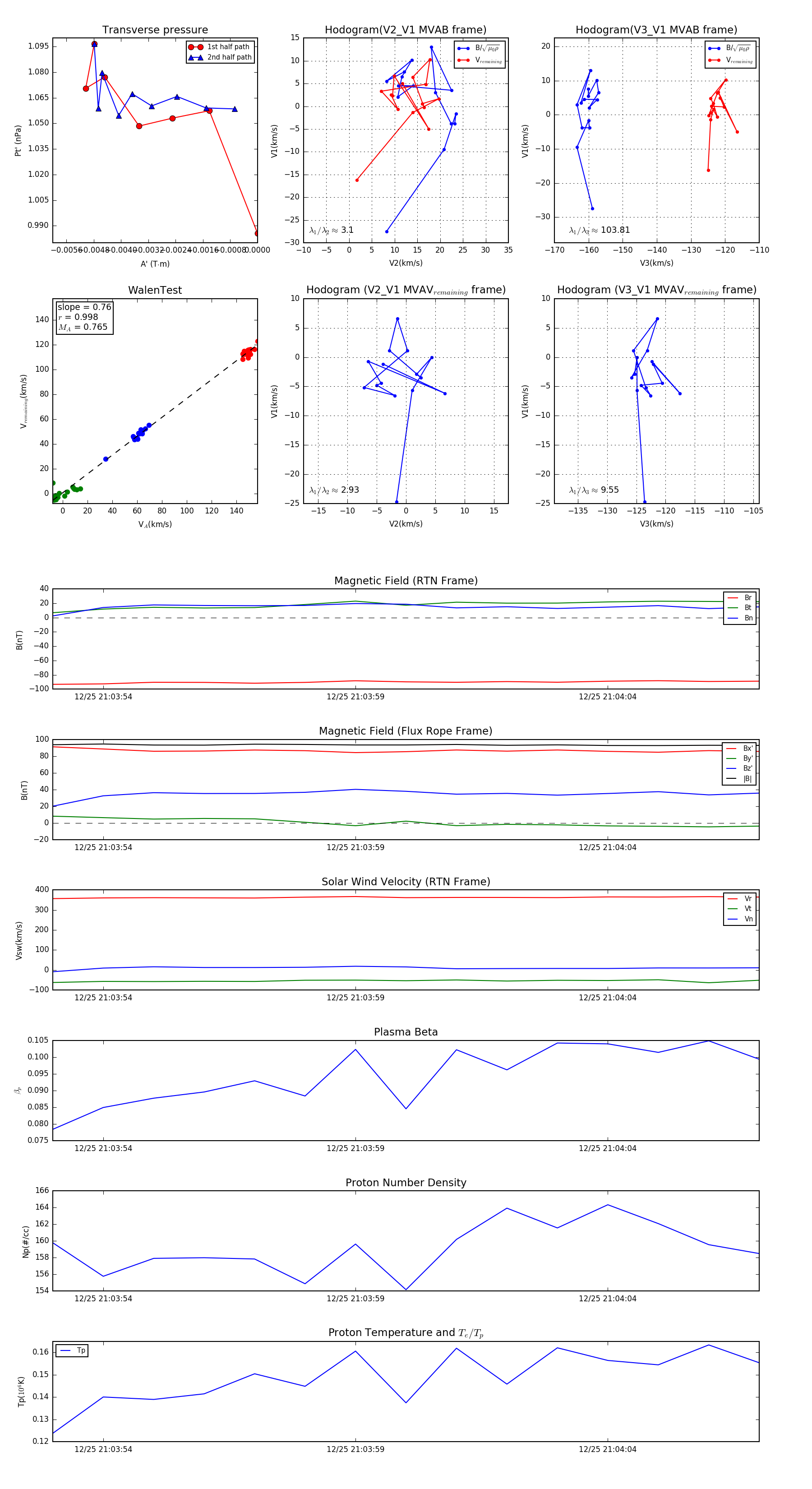
Flux Rope in 2023

Flux Rope Event 2023-12-25 21:03:53 ~ 2023-12-25 21:04:07 (15 seconds)


plot