HOME   LIST
‹–   –›

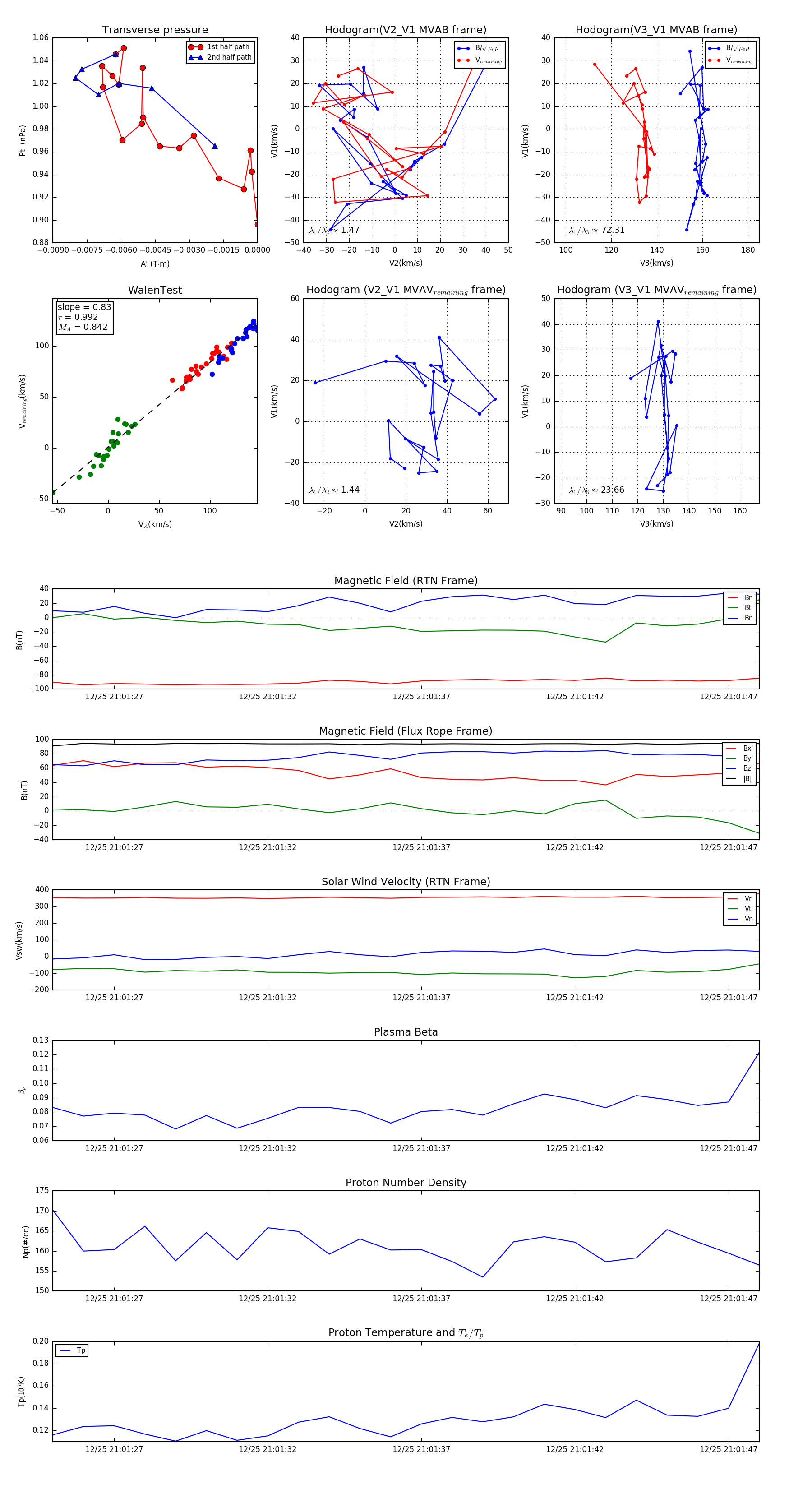
Flux Rope in 2023

Flux Rope Event 2023-12-25 21:01:25 ~ 2023-12-25 21:01:48 (24 seconds)


plot