HOME   LIST
‹–   –›

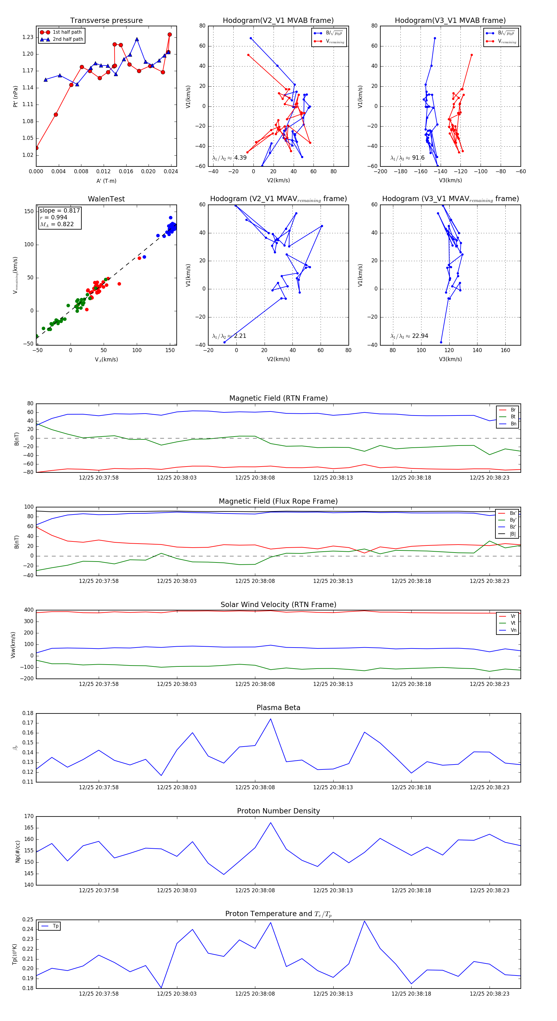
Flux Rope in 2023

Flux Rope Event 2023-12-25 20:37:54 ~ 2023-12-25 20:38:25 (32 seconds)


plot