HOME   LIST
‹–   –›

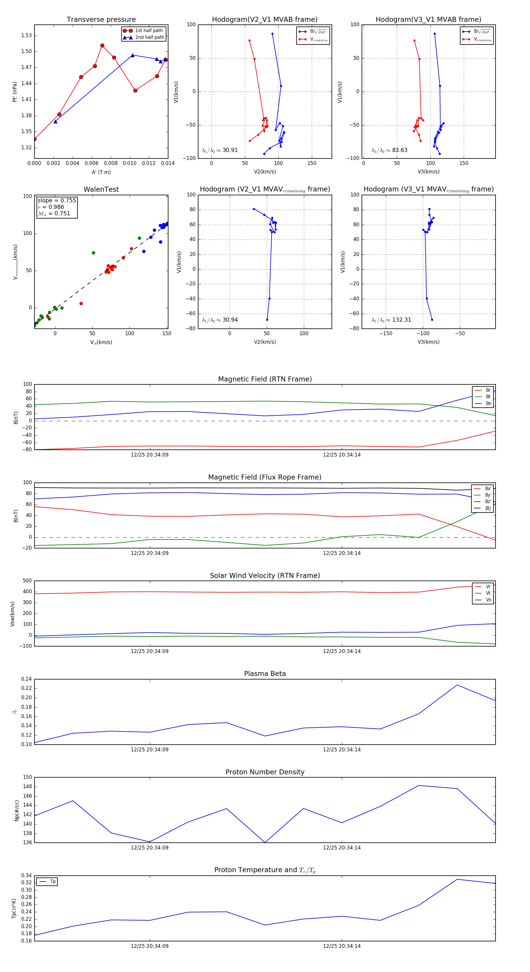
Flux Rope in 2023

Flux Rope Event 2023-12-25 20:34:06 ~ 2023-12-25 20:34:18 (13 seconds)


plot