HOME   LIST
‹–   –›

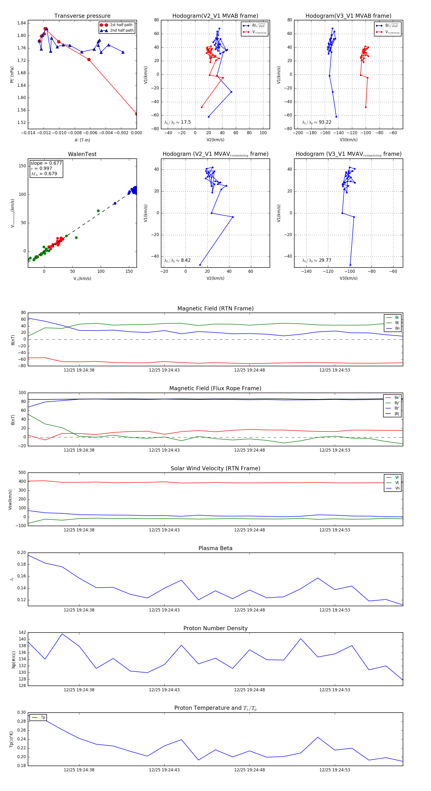
Flux Rope in 2023

Flux Rope Event 2023-12-25 19:24:35 ~ 2023-12-25 19:24:57 (23 seconds)


plot