HOME   LIST
‹–   –›

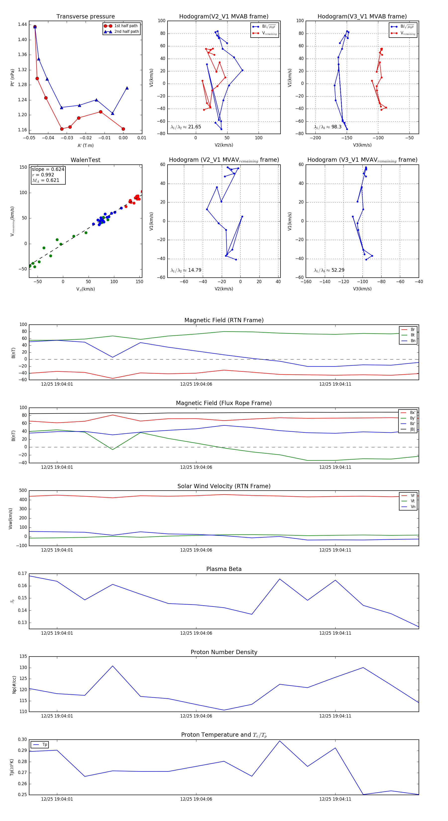
Flux Rope in 2023

Flux Rope Event 2023-12-25 19:04:00 ~ 2023-12-25 19:04:14 (15 seconds)


plot