HOME   LIST
‹–   –›

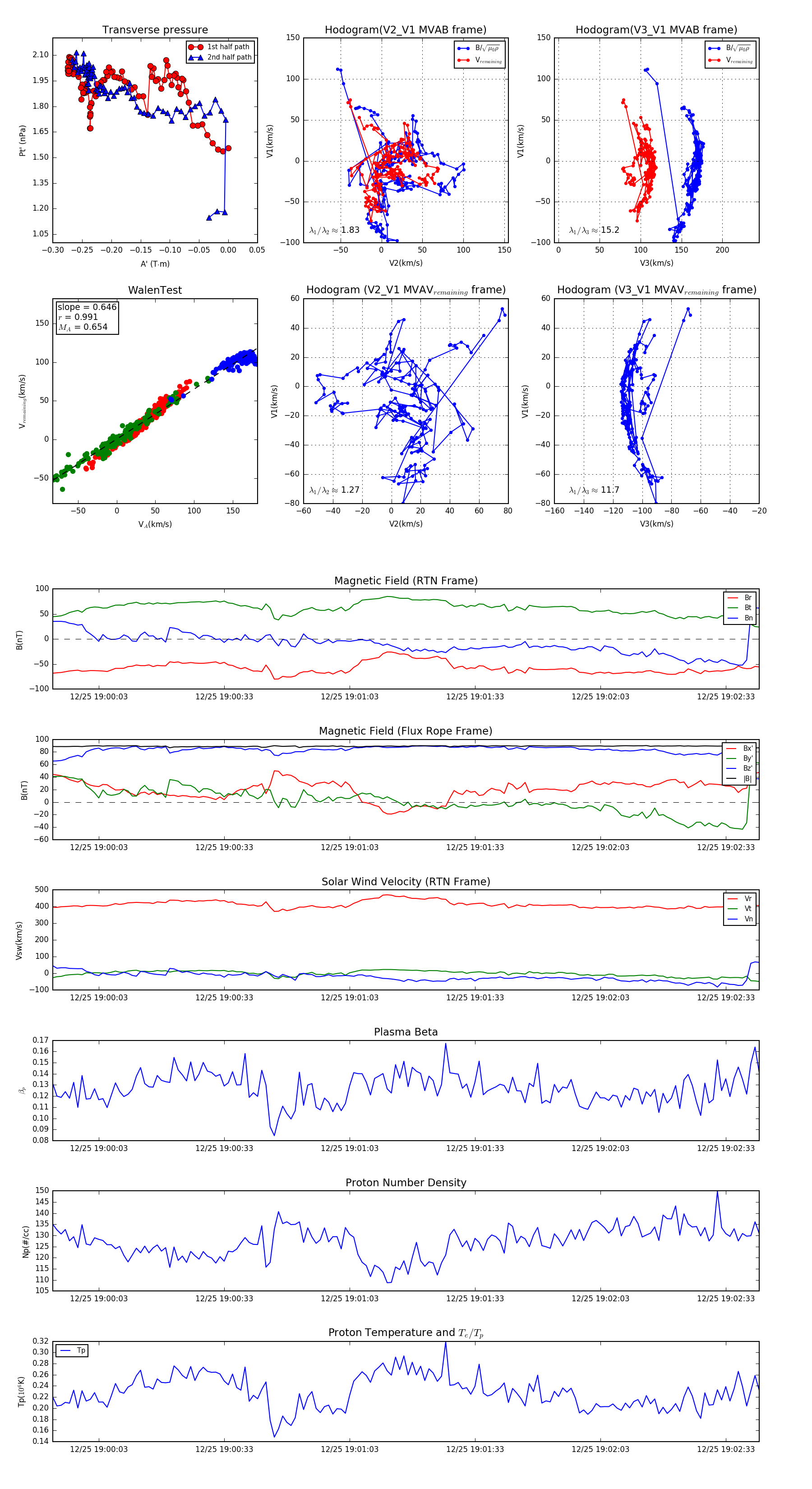
Flux Rope in 2023

Flux Rope Event 2023-12-25 18:59:52 ~ 2023-12-25 19:02:41 (170 seconds)


plot