HOME   LIST
‹–   –›

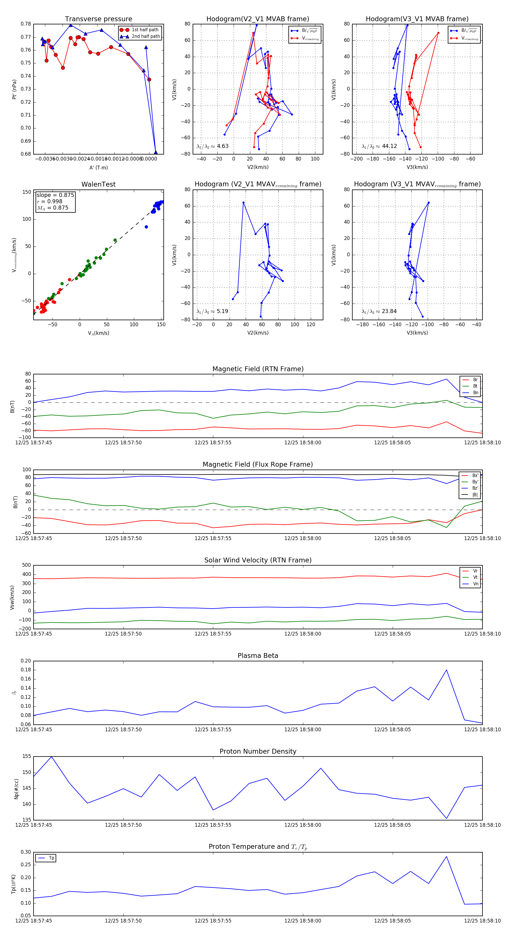
Flux Rope in 2023

Flux Rope Event 2023-12-25 18:57:45 ~ 2023-12-25 18:58:10 (26 seconds)


plot