HOME   LIST
‹–   –›

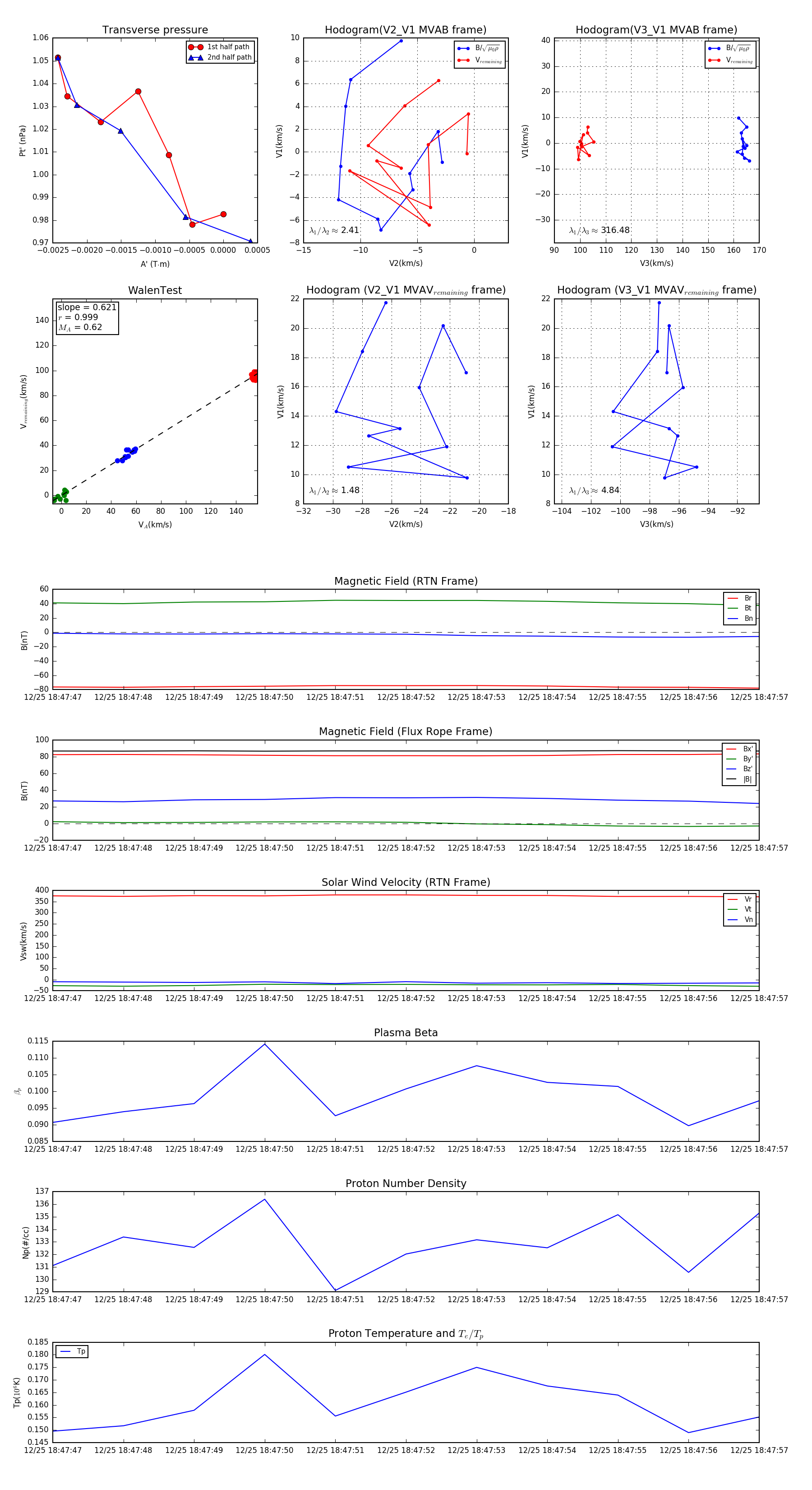
Flux Rope in 2023

Flux Rope Event 2023-12-25 18:47:47 ~ 2023-12-25 18:47:57 (11 seconds)


plot