HOME   LIST
‹–   –›

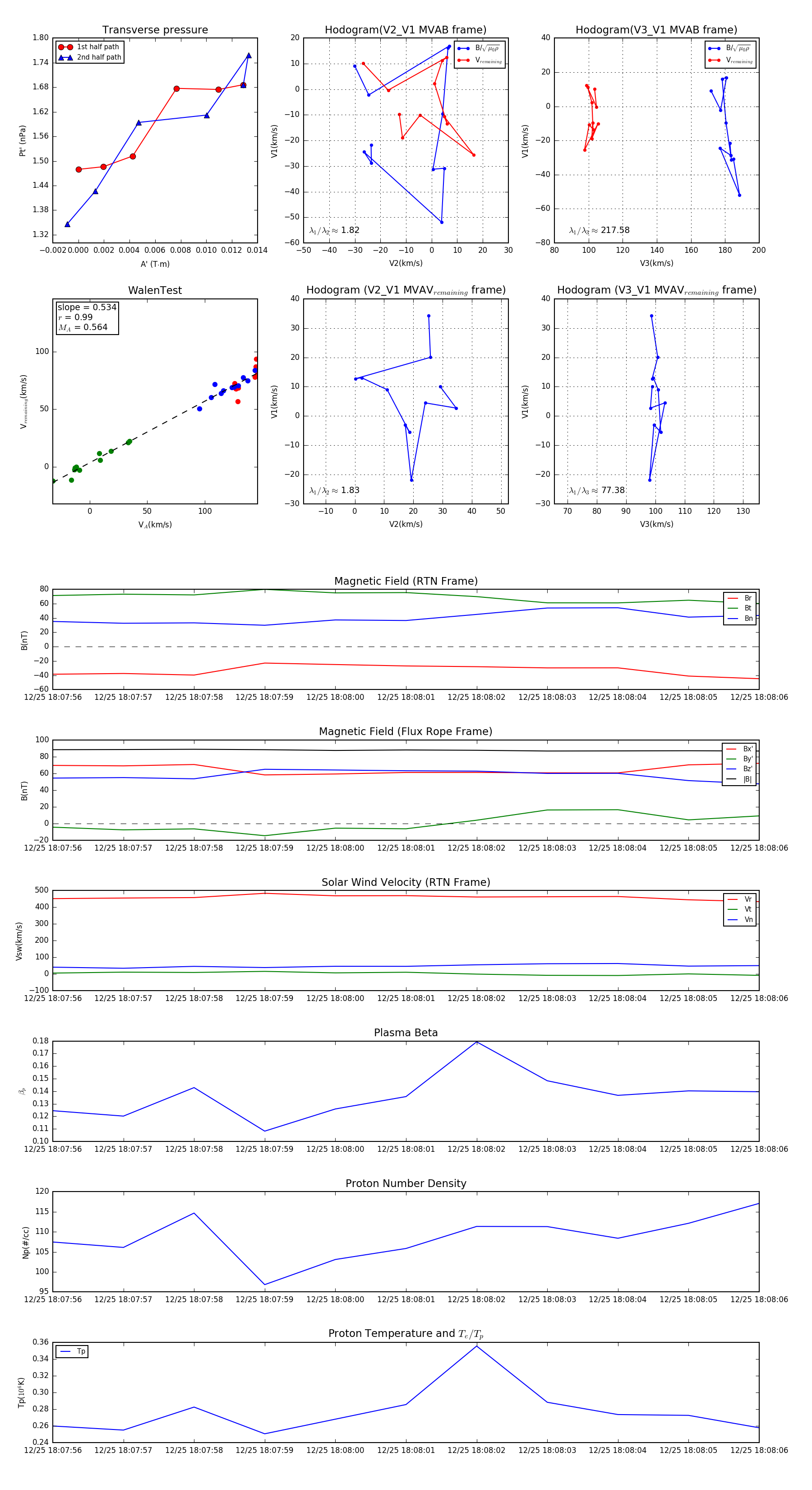
Flux Rope in 2023

Flux Rope Event 2023-12-25 18:07:56 ~ 2023-12-25 18:08:06 (11 seconds)


plot