HOME   LIST
‹–   –›

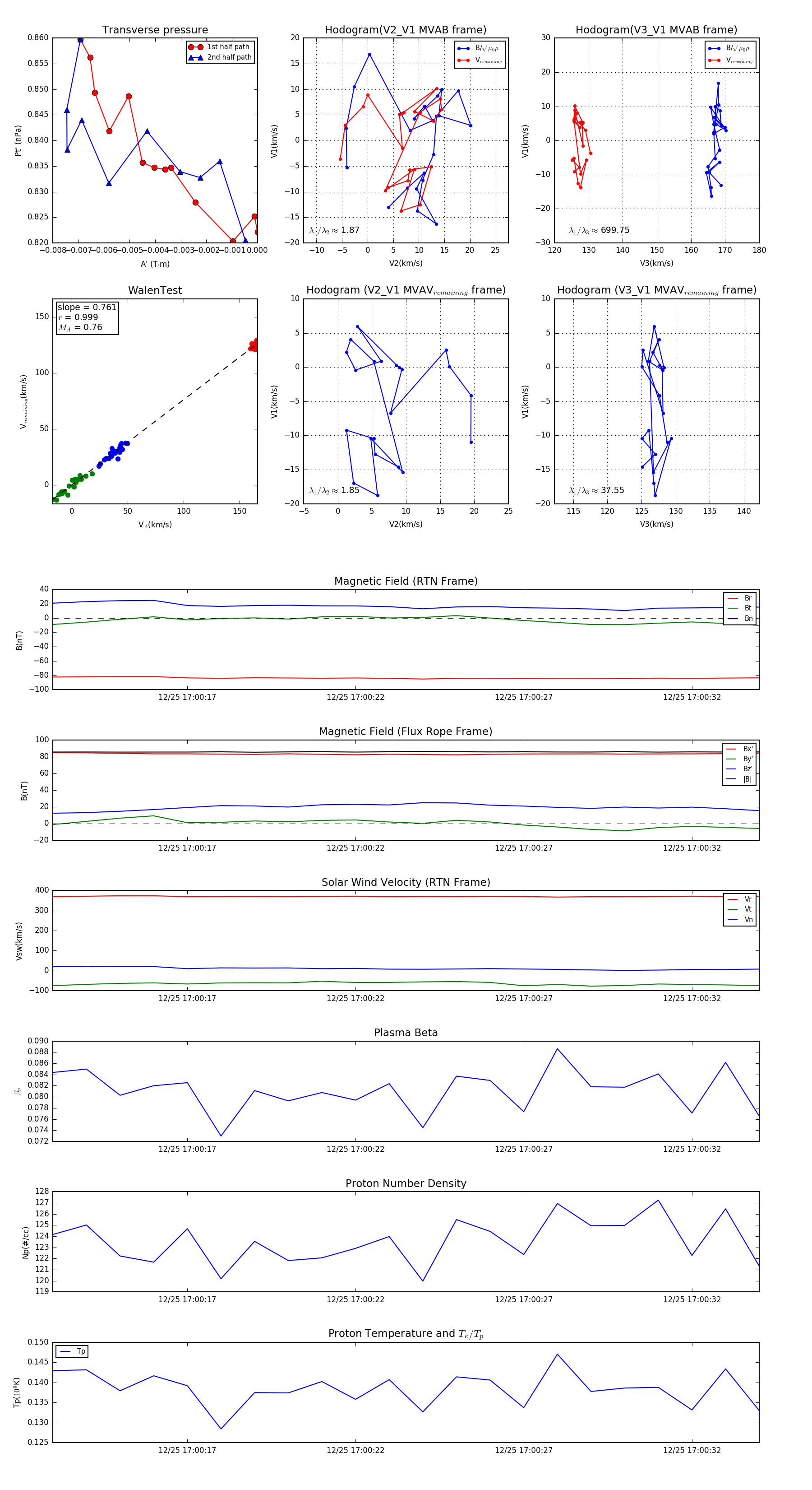
Flux Rope in 2023

Flux Rope Event 2023-12-25 17:00:13 ~ 2023-12-25 17:00:34 (22 seconds)


plot