HOME   LIST
‹–   –›

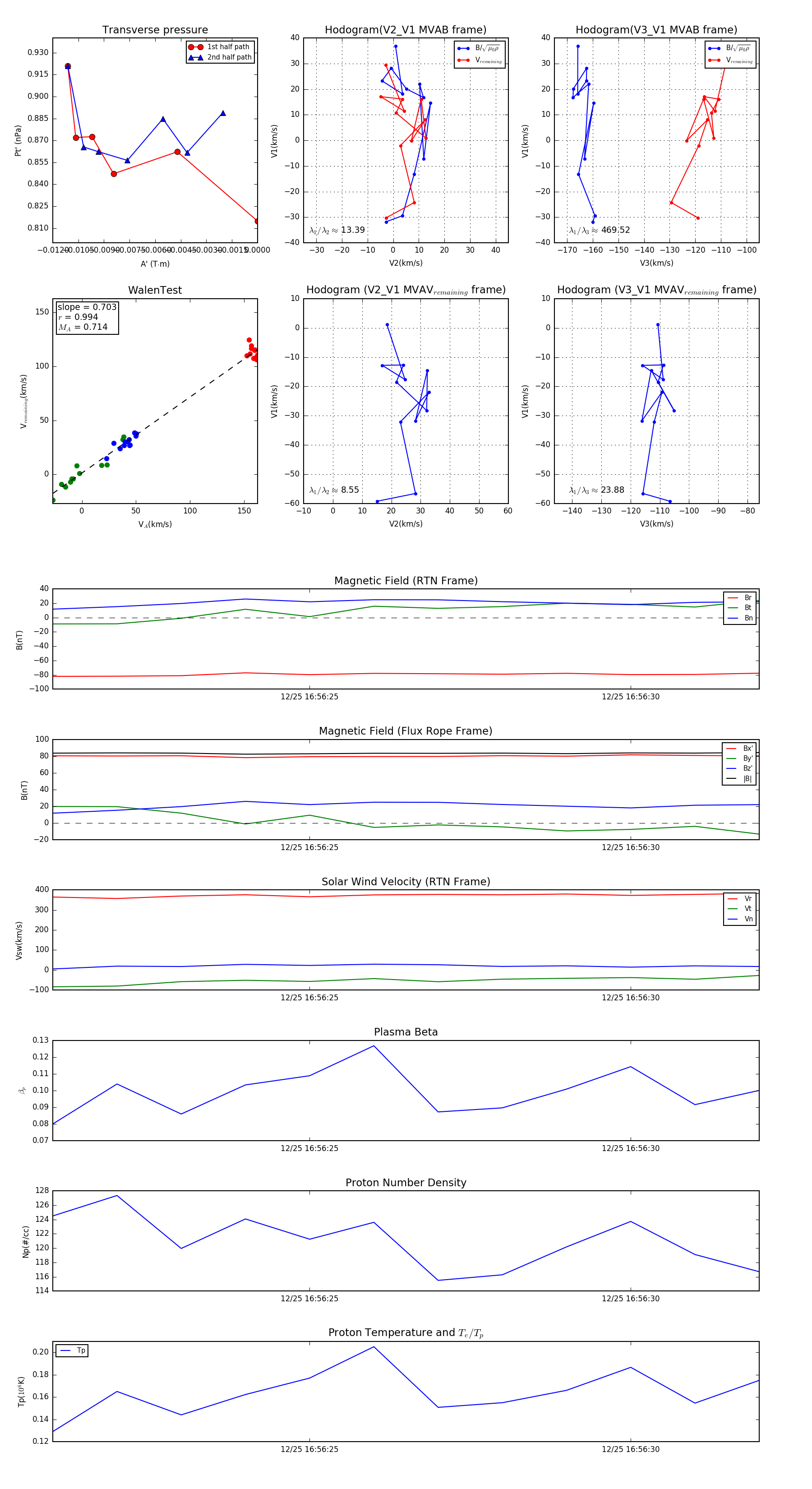
Flux Rope in 2023

Flux Rope Event 2023-12-25 16:56:21 ~ 2023-12-25 16:56:32 (12 seconds)


plot