HOME   LIST
‹–   –›

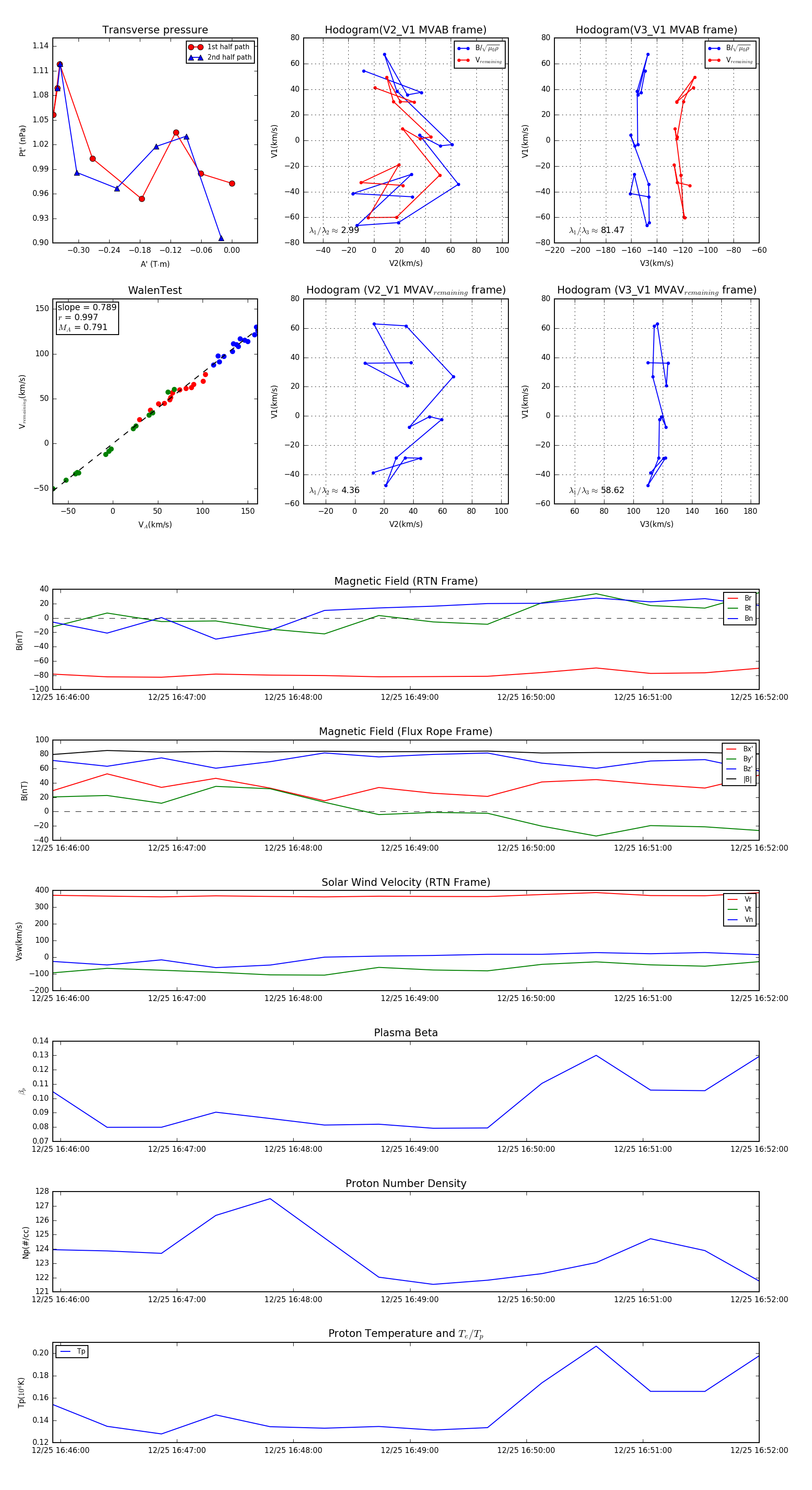
Flux Rope in 2023

Flux Rope Event 2023-12-25 16:45:56 ~ 2023-12-25 16:52:00 (365 seconds)


plot