HOME   LIST
‹–   –›

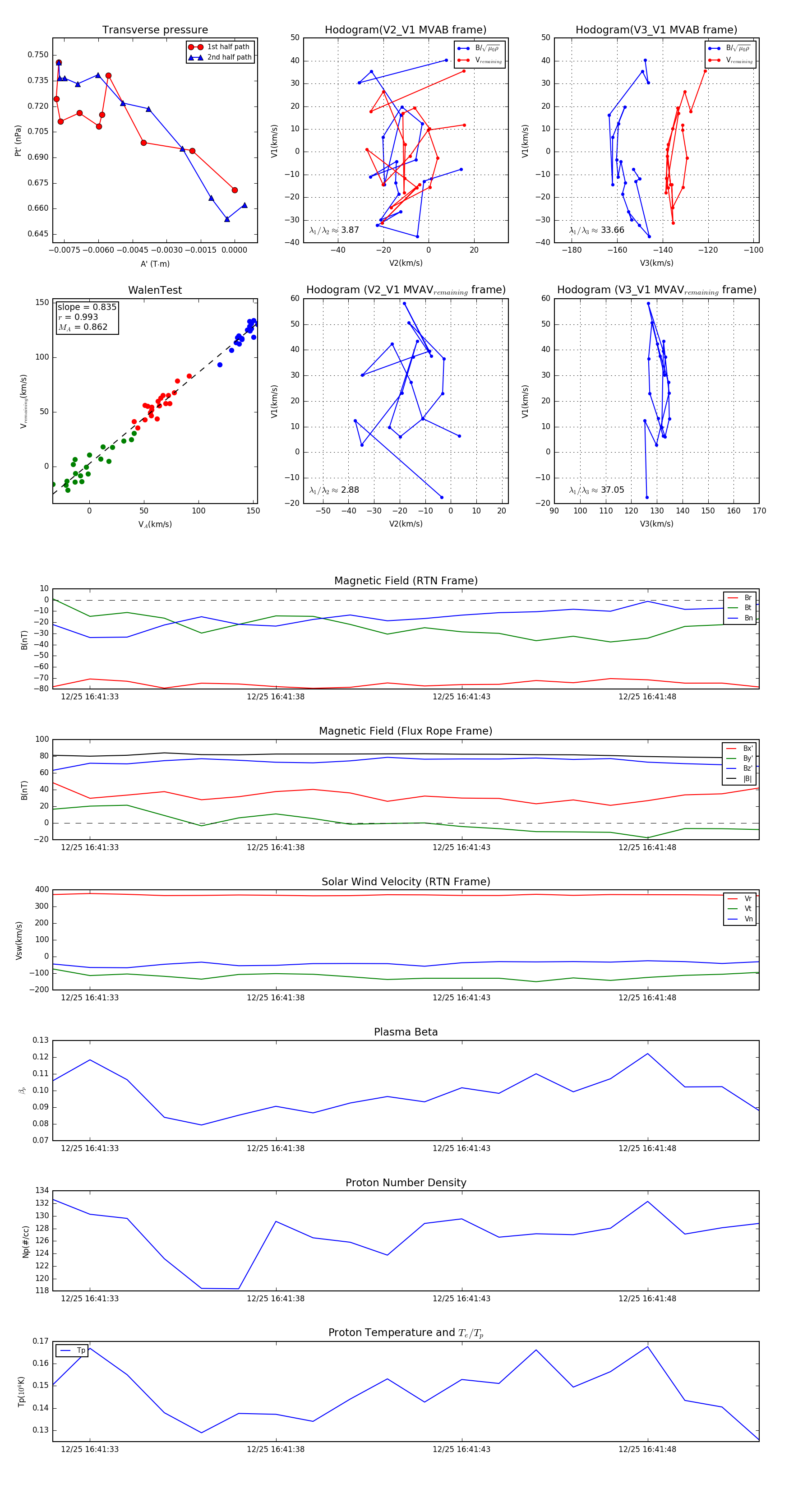
Flux Rope in 2023

Flux Rope Event 2023-12-25 16:41:32 ~ 2023-12-25 16:41:51 (20 seconds)


plot