HOME   LIST
‹–   –›

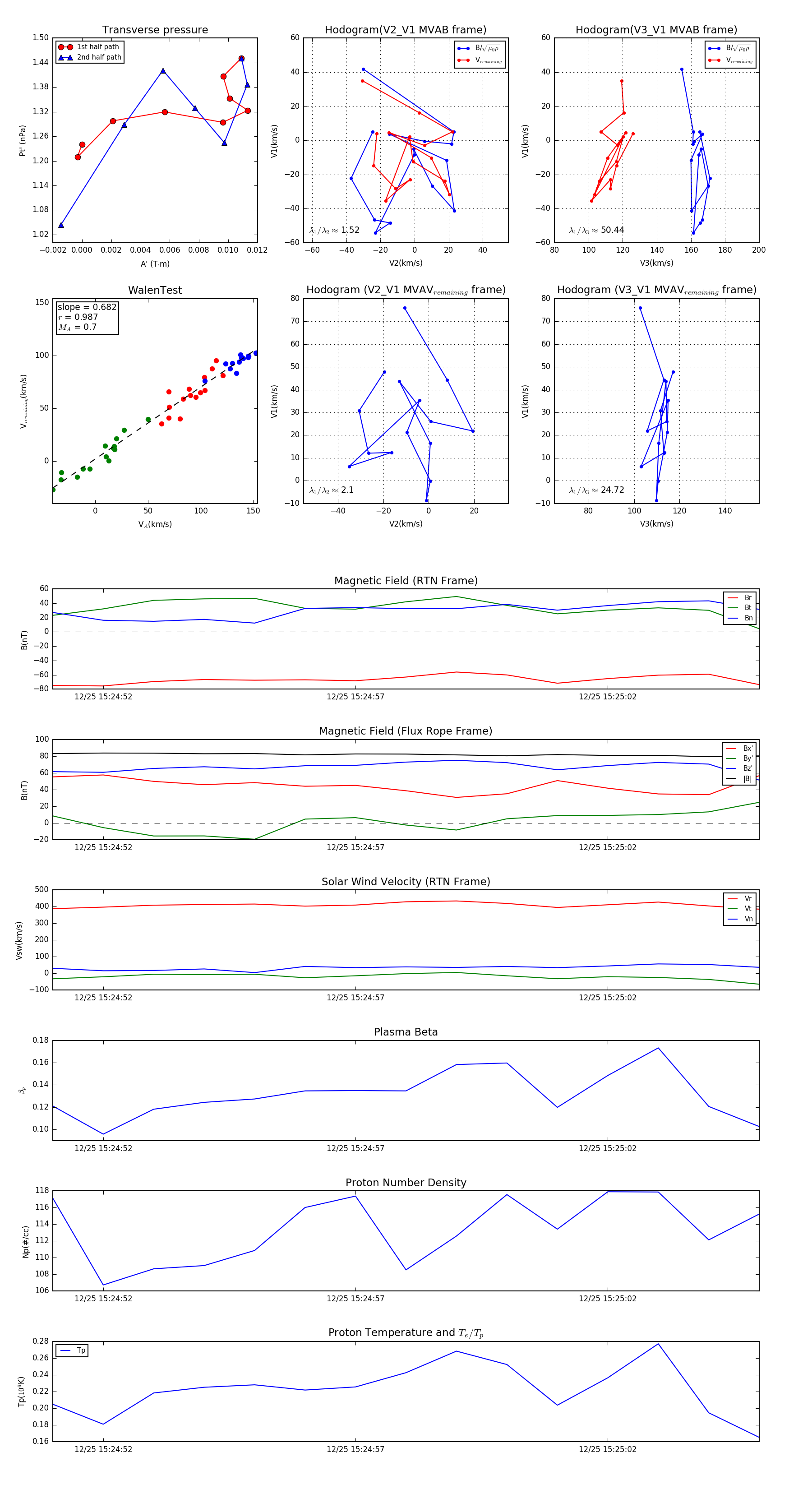
Flux Rope in 2023

Flux Rope Event 2023-12-25 15:24:51 ~ 2023-12-25 15:25:05 (15 seconds)


plot