HOME   LIST
‹–   –›

Flux Rope in 2023

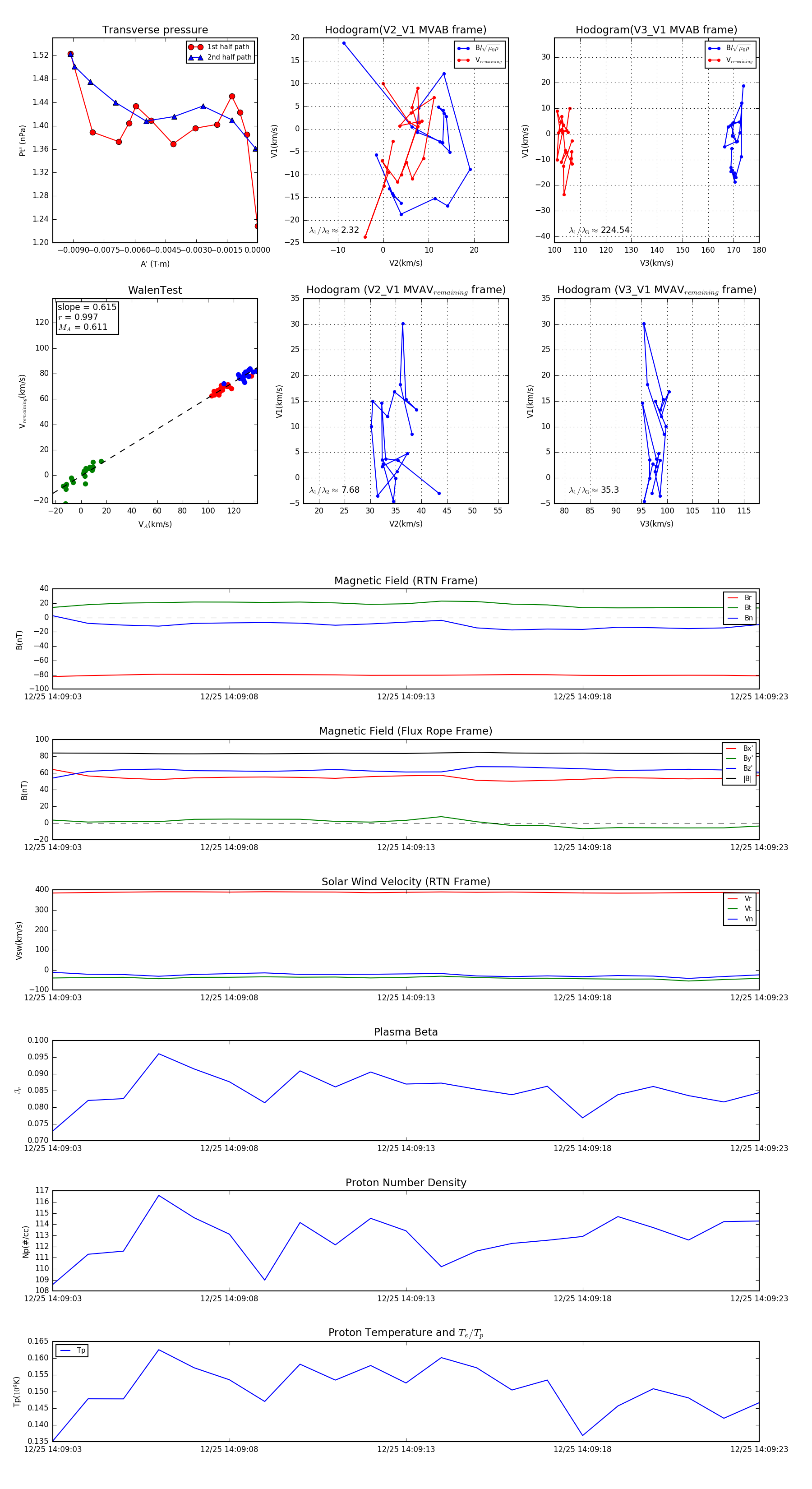
Flux Rope Event 2023-12-25 14:09:03 ~ 2023-12-25 14:09:23 (21 seconds)


plot