HOME   LIST
‹–   –›

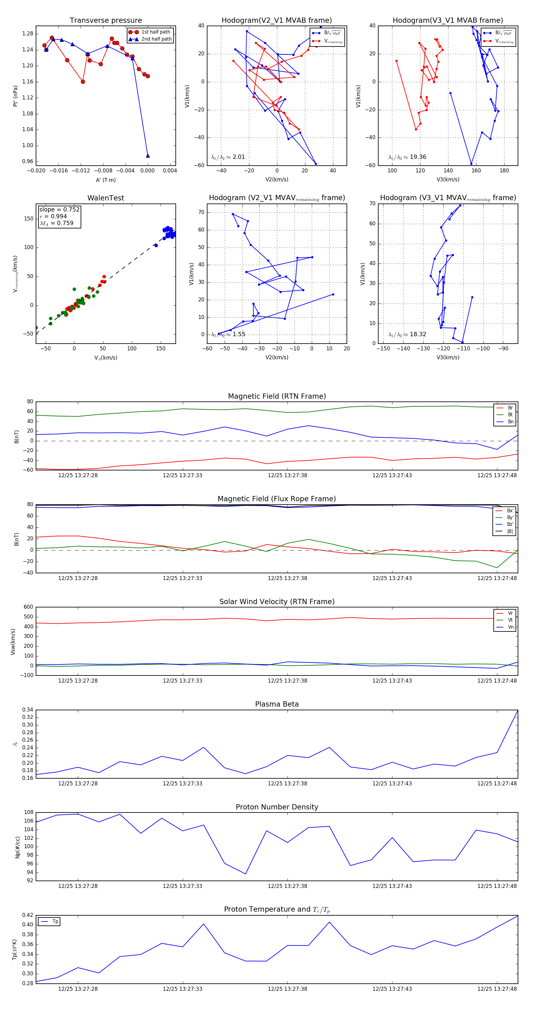
Flux Rope in 2023

Flux Rope Event 2023-12-25 13:27:26 ~ 2023-12-25 13:27:49 (24 seconds)


plot