HOME   LIST
‹–   –›

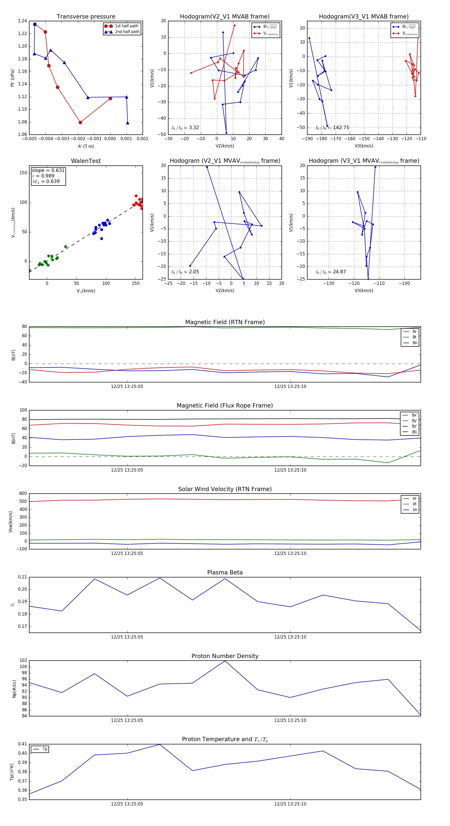
Flux Rope in 2023

Flux Rope Event 2023-12-25 13:25:02 ~ 2023-12-25 13:25:14 (13 seconds)


plot