HOME   LIST
‹–   –›

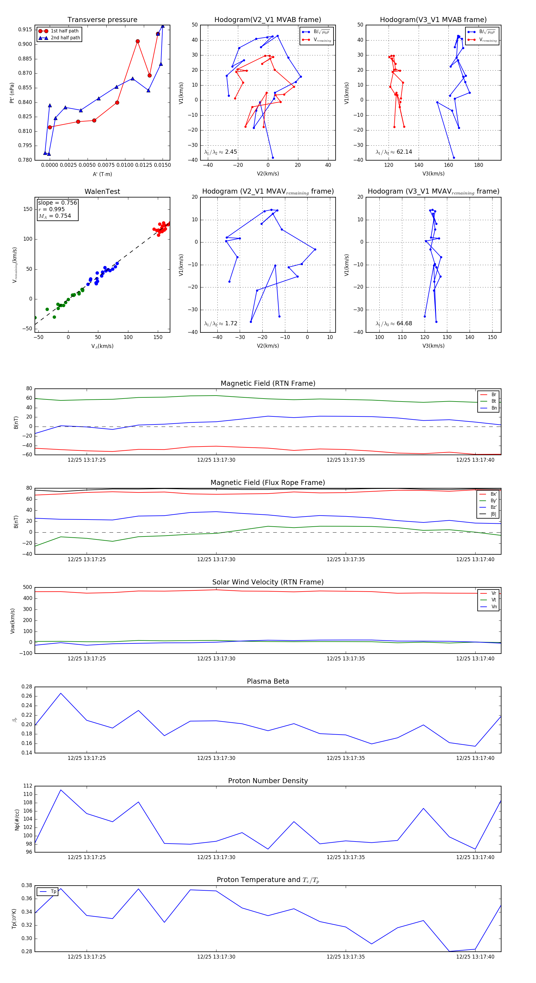
Flux Rope in 2023

Flux Rope Event 2023-12-25 13:17:23 ~ 2023-12-25 13:17:41 (19 seconds)


plot