HOME   LIST
‹–   –›

Flux Rope in 2023

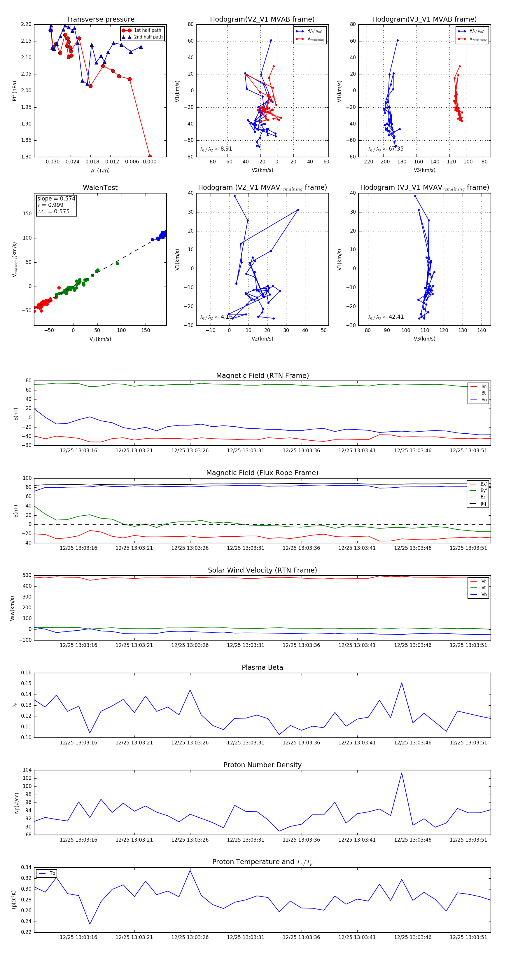
Flux Rope Event 2023-12-25 13:03:12 ~ 2023-12-25 13:03:53 (42 seconds)


plot