HOME   LIST
‹–   –›

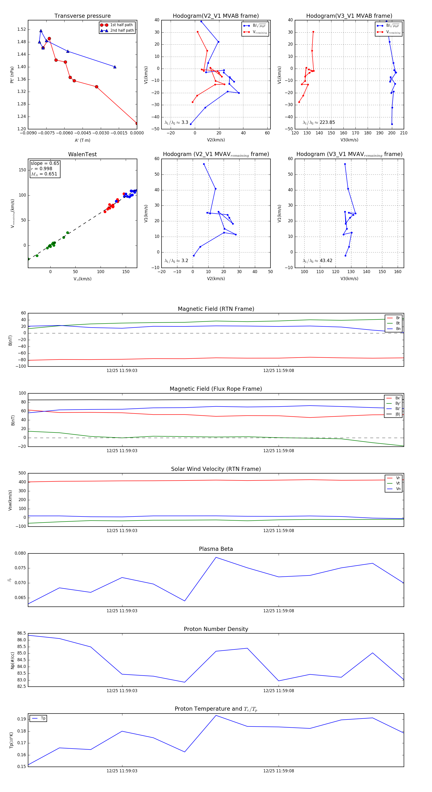
Flux Rope in 2023

Flux Rope Event 2023-12-25 11:59:00 ~ 2023-12-25 11:59:12 (13 seconds)


plot