HOME   LIST
‹–   –›

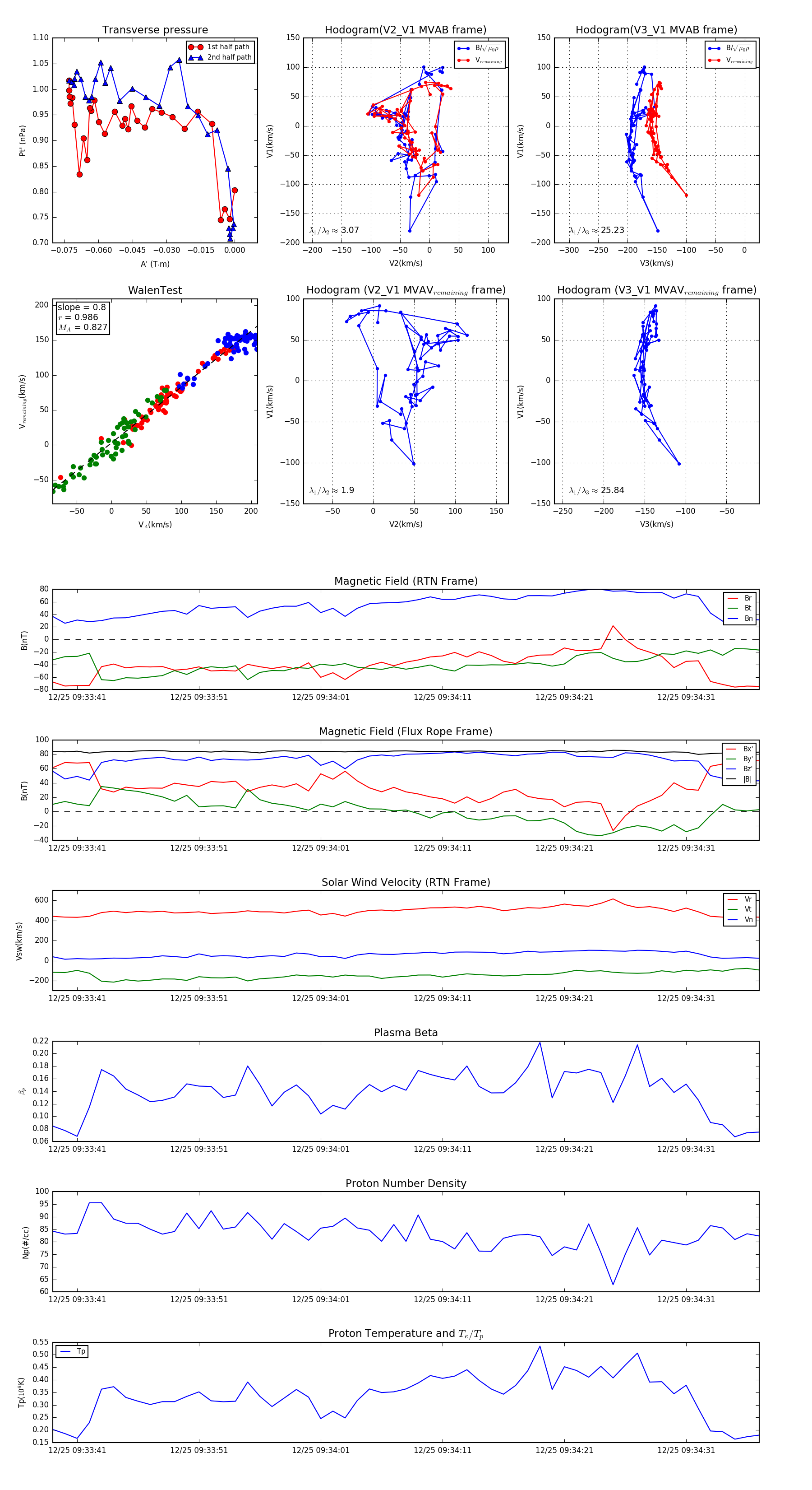
Flux Rope in 2023

Flux Rope Event 2023-12-25 09:33:39 ~ 2023-12-25 09:34:37 (59 seconds)


plot